IHMC Public Cmaps

        Universidad Eafit
            Historia de la Musica 3
            Alejandro y Carolina

                Composiciones
                imágenes
                Andres Posada.cmap
                Astor Piazzolla.cmap
                Carlos Chavez.cmap
                Dodecafonismo.cmap
                El minimaismo.cmap
                Gustavo Yepes.cmap
                Hector Villa Lobos.cmap
                Igor Stravinski.cmap
                Modernismo.cmap
                MÚSICA ALEATORIA.cmap
                MÚSICA CONCRETA.cmap
                Musica Contemporanea en AmericaLatina.cmap
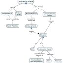
                Musica Electrónica.cmap
                Serialismo.cmap
                SIGLO XX.cmap
                STEVEN REICH.cmap
                TERRY RILEY.cmap