Warning:
JavaScript is turned OFF. None of the links on this page will work until it is reactivated.
If you need help turning JavaScript On, click here.
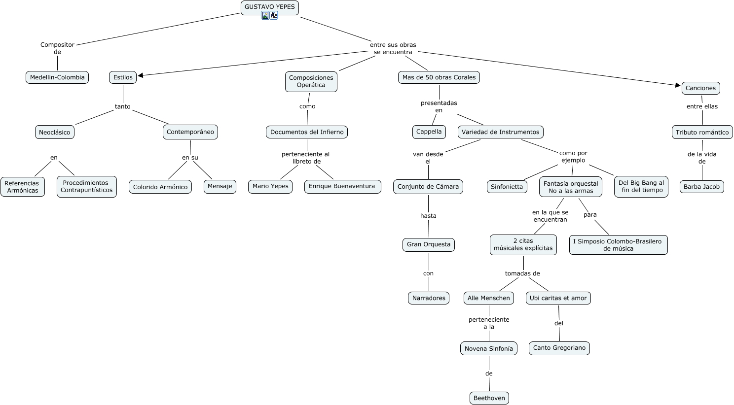
Este mapa conceptual tiene información relacionada a: Gustavo Yepes, Canciones entre ellas Tributo romántico, Tributo romántico de la vida de Barba Jacob, Neoclásico en Procedimientos Contrapuntísticos, Mas de 50 obras Corales presentadas en Variedad de Instrumentos, GUSTAVO YEPES Compositor de Medellin-Colombia, Neoclásico en Referencias Armónicas, Variedad de Instrumentos como por ejemplo Sinfonietta, Documentos del Infierno perteneciente al libreto de Enrique Buenaventura, Fantasía orquestal No a las armas para I Simposio Colombo-Brasilero de música, 2 citas músicales explícitas tomadas de Alle Menschen, Composiciones Operática como Documentos del Infierno, GUSTAVO YEPES entre sus obras se encuentra Canciones, 2 citas músicales explícitas tomadas de Ubi caritas et amor, Ubi caritas et amor del Canto Gregoriano, Variedad de Instrumentos como por ejemplo Fantasía orquestal No a las armas, Fantasía orquestal No a las armas en la que se encuentran 2 citas músicales explícitas, Estilos tanto Neoclásico, Conjunto de Cámara hasta Gran Orquesta, GUSTAVO YEPES entre sus obras se encuentra Mas de 50 obras Corales, Variedad de Instrumentos van desde el Conjunto de Cámara