Warning:
JavaScript is turned OFF. None of the links on this page will work until it is reactivated.
If you need help turning JavaScript On, click here.
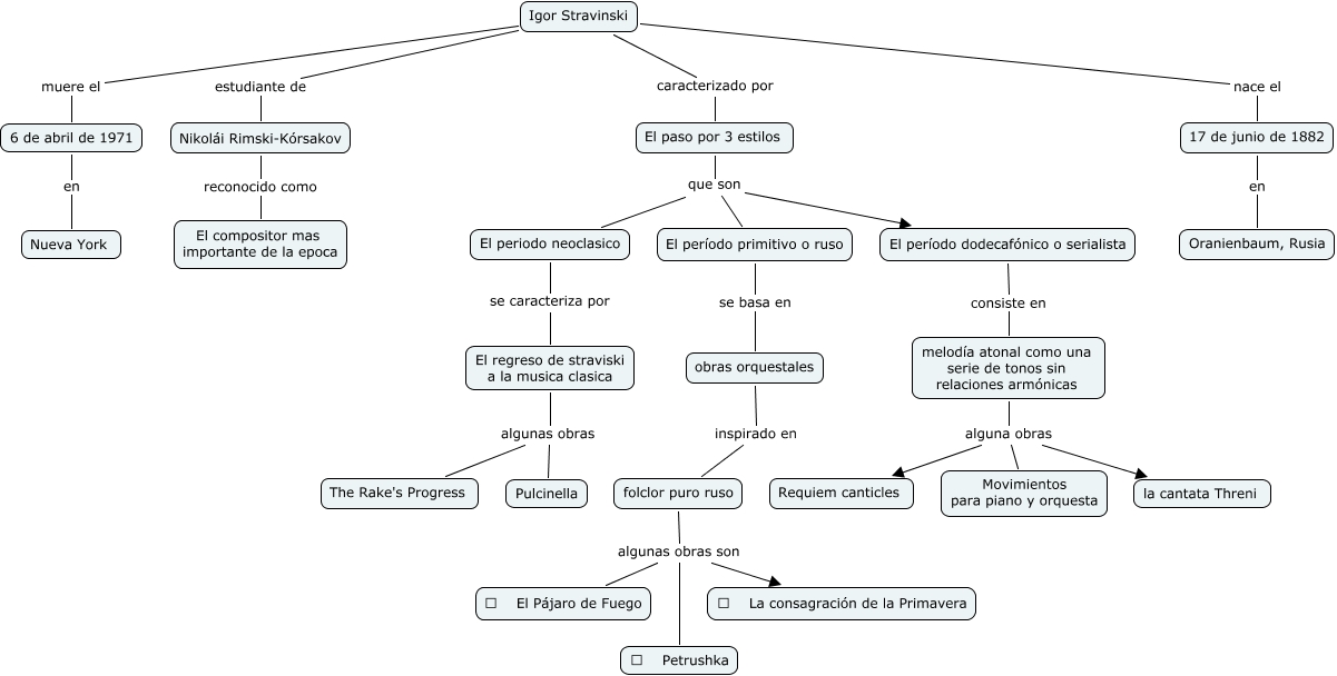
Este mapa conceptual tiene información relacionada a: Igor Stravinski, El período primitivo o ruso se basa en obras orquestales, El paso por 3 estilos que son El período primitivo o ruso, El regreso de straviski a la musica clasica algunas obras The Rake's Progress, folclor puro ruso algunas obras son El Pájaro de Fuego, folclor puro ruso algunas obras son La consagración de la Primavera, El regreso de straviski a la musica clasica algunas obras Pulcinella, 6 de abril de 1971 en Nueva York, Nikolái Rimski-Kórsakov reconocido como El compositor mas importante de la epoca, obras orquestales inspirado en folclor puro ruso, melodía atonal como una serie de tonos sin relaciones armónicas alguna obras Requiem canticles, melodía atonal como una serie de tonos sin relaciones armónicas alguna obras Movimientos para piano y orquesta, melodía atonal como una serie de tonos sin relaciones armónicas alguna obras la cantata Threni, folclor puro ruso algunas obras son Petrushka, El paso por 3 estilos que son El período dodecafónico o serialista, 17 de junio de 1882 en Oranienbaum, Rusia, Igor Stravinski muere el 6 de abril de 1971, El periodo neoclasico se caracteriza por El regreso de straviski a la musica clasica, Igor Stravinski nace el 17 de junio de 1882, Igor Stravinski estudiante de Nikolái Rimski-Kórsakov, El período dodecafónico o serialista consiste en melodía atonal como una serie de tonos sin relaciones armónicas