Warning:
JavaScript is turned OFF. None of the links on this page will work until it is reactivated.
If you need help turning JavaScript On, click here.
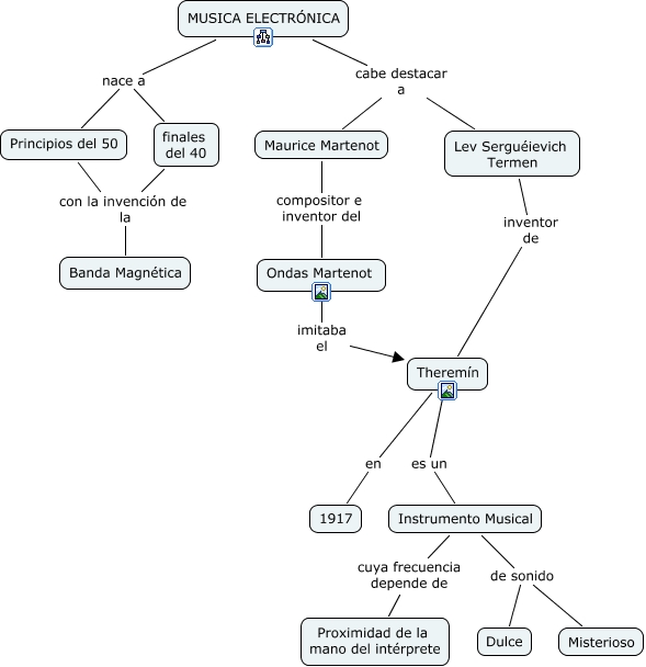
Este mapa conceptual tiene información relacionada a: Musica Electrónica, Instrumento Musical cuya frecuencia depende de Proximidad de la mano del intérprete, Instrumento Musical de sonido Dulce, Ondas Martenot imitaba el Theremín, Lev Serguéievich Termen inventor de Theremín, Theremín en 1917, Theremín es un Instrumento Musical, MUSICA ELECTRÓNICA nace a finales del 40, Principios del 50 con la invención de la Banda Magnética, MUSICA ELECTRÓNICA nace a Principios del 50, finales del 40 con la invención de la Banda Magnética, Maurice Martenot compositor e inventor del Ondas Martenot, Instrumento Musical de sonido Misterioso, MUSICA ELECTRÓNICA cabe destacar a Maurice Martenot, MUSICA ELECTRÓNICA cabe destacar a Lev Serguéievich Termen