Warning:
JavaScript is turned OFF. None of the links on this page will work until it is reactivated.
If you need help turning JavaScript On, click here.
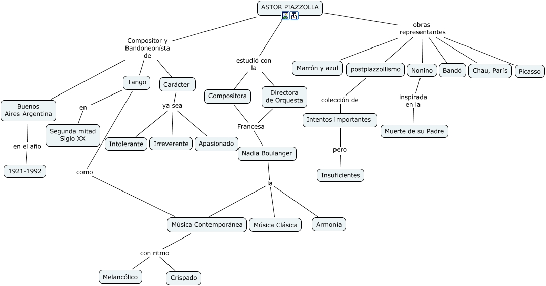
Este mapa conceptual tiene información relacionada a: Astor Piazzolla, ASTOR PIAZZOLLA obras representantes Bandó, ASTOR PIAZZOLLA estudió con la Directora de Orquesta, ASTOR PIAZZOLLA Compositor y Bandoneonísta de Carácter, ASTOR PIAZZOLLA obras representantes Nonino, ASTOR PIAZZOLLA obras representantes Marrón y azul, Nadia Boulanger la Música Contemporánea, Nadia Boulanger la Música Clásica, Nadia Boulanger la Armonía, Música Contemporánea con ritmo Melancólico, Carácter ya sea Apasionado, ASTOR PIAZZOLLA obras representantes Picasso, ASTOR PIAZZOLLA obras representantes Chau, París, Carácter ya sea Intolerante, Carácter ya sea Irreverente, postpiazzollismo colección de Intentos importantes, Directora de Orquesta Francesa Nadia Boulanger, ASTOR PIAZZOLLA estudió con la Compositora, Tango como Música Contemporánea, ASTOR PIAZZOLLA obras representantes postpiazzollismo, ASTOR PIAZZOLLA Compositor y Bandoneonísta de Buenos Aires-Argentina