Warning:
JavaScript is turned OFF. None of the links on this page will work until it is reactivated.
If you need help turning JavaScript On, click here.
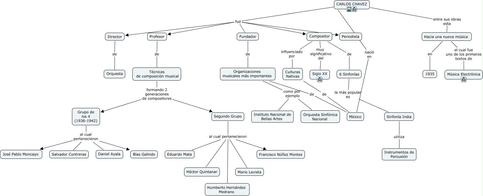
Este mapa conceptual tiene información relacionada a: Carlos Chavez, CARLOS CHAVEZ fué Fundador, CARLOS CHAVEZ fué Profesor, Sinfonía India utiliza Instrumentos de Percusión, Técnicas de composición musical formando 2 generaciones de compositores Segundo Grupo, CARLOS CHAVEZ fué Periodista, Compositor muy significativo del Siglo XX, CARLOS CHAVEZ entre sus obras esta Hacia una nueva música, Grupo de los 4 (1936-1942) al cual pertenecieron Daniel Ayala, Grupo de los 4 (1936-1942) al cual pertenecieron José Pablo Moncayo, Segundo Grupo al cual pertenecieron Eduardo Mata, Hacia una nueva música el cual fue uno de los primeros textos de Música Electrónica, CARLOS CHAVEZ nació en México, Grupo de los 4 (1936-1942) al cual pertenecieron Blas Galindo, 6 Sinfonías la más popular es Sinfonía India, Segundo Grupo al cual pertenecieron Humberto Hernández Medrano, Segundo Grupo al cual pertenecieron Francisco Núñez Montes, Organizaciones musicales más importantes como por ejemplo Orquesta Sinfónica Nacional, Segundo Grupo al cual pertenecieron Mario Lavista, Fundador de Organizaciones musicales más importantes, CARLOS CHAVEZ fué Director