IHMC Public Cmaps

        Swann
        Nursing sem 2

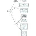
            Resources for hyperthyroidism
            Resources for thryotoxic crisis
            Swann
            8th century prophets.cmap
            acromegaly.cmap
            assessing the musculoskeletal system.cmap
            bone fractures.cmap
            bones.cmap
            bph.cmap
            brownalgae.jpg
            cancer.cmap
            chain of infection.cmap
            chara1b.jpg
            chlamydomonas.jpg
            chlorophyta.png
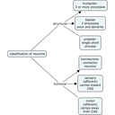
            classification of neurons.cmap
            cloning and stem cell.cmap
            cluster headache.cmap
            cns-other.cmap
            common preop drugs.cmap
            conidiophore.jpg
            contraction of skeletal muscle.cmap
            control of blood ca levels.cmap
            cranial nerves.cmap
            Diabetes insipidus.cmap
            diabetes type 1.cmap
            diabetes type 2.cmap
            diabetic oral agents.cmap
            diatoms.jpg
            dinoflag.png
            DNA.cmap
            documentation.cmap
            ears.cmap
            endo and exo toxins.cmap
            epidemiology-spread of inf. disease.cmap
            euglena.jpg
            eukaryotic pathogens.cmap
            F&E-acid base balance.cmap
            F&E balance.cmap
            F&E-calcium.cmap
            F&E-chloride.cmap
            F&E-hormones.cmap
            F&E-magnesium.cmap
            F&E-other.cmap
            F&E-phosphorus phosphate.cmap
            F&E-potassium.cmap
            F&E-sodium.cmap
            facial bones.cmap
            female pine cone.jpg
            ferngametophyte.jpg
            fernsori.jpg
            fernsporophyte.jpg
            flower-anat.gif
            fucus.jpg
            Fungi.cmap
            genetic mutation in bacteria.cmap
            GERD.cmap
            GERD Drugs.cmap
            gingko.jpg
            goiter.cmap
            great patient concept map.cmap
            Hyperosmolar hyperglycemic syndrome (HHS).cmap
            hyperthyroidism.cmap
            hyperthyroid TX.cmap
            hyponatremia.cmap
            image.jpg
            insulin types.cmap
            jenifers map.cmap
            jeremiah.cmap
            joint movements.cmap
            legal issues in nursing.cmap
            legal issues in nursing.cmap.cmap
            lily anther.jpg
            lily ovary.jpg
            liverwort.jpg
            long term complications of diabetes.cmap
            low back pain.cmap
            male pine cone.jpg
            meds that can interfere with surgery.cmap
            membrane potential.cmap
            micro_3.gif
            microbial genetics-bacteria.cmap
            Migraine.cmap
            mossantheridia.htm
            moss antheridia.jpg
            moss archegonia.jpg
            musculoskeletal diagnostic tests.cmap
            nerve stimulation of the muscle.cmap
            nori.jpg
            nur 121 hygiene.cmap
            Nutrition-G&D.cmap
            osmosis diffusion.cmap
            pancreatic hormones.cmap
            photosynthesis-lab.cmap
            pressure ulcers.cmap
            problems of penis, scrotum, testes.cmap
            protists II.cmap
            relationship between flora and host.cmap
            respiratory drugs.cmap
            restriction enzymes & Ames Test.cmap
            seedless vascular-club moss and fern.cmap
            seedplants gymnosperms.cmap
            SIADH.cmap
            steps to pathogenicity.cmap
            stroke.cmap
            surgery risks for geriatrics.cmap
            thick.jpg
            thryotoxic crisis.cmap
            types of anesthesia.cmap
            types of specific immunity.cmap
            urinary calculi.cmap
            urinary system-alterations.cmap
            vertebral column bones.cmap
            wounds.cmap