Warning:
JavaScript is turned OFF. None of the links on this page will work until it is reactivated.
If you need help turning JavaScript On, click here.
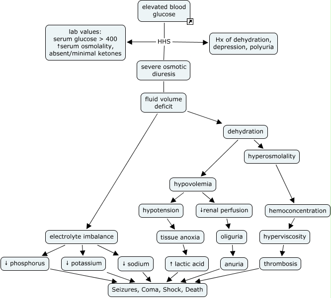
This Concept Map, created with IHMC CmapTools, has information related to: Hyperosmolar hyperglycemic syndrome (HHS), ↓renal perfusion oliguria, anuria Seizures, Coma, Shock, Death, elevated blood glucose HHS severe osmotic diuresis, thrombosis Seizures, Coma, Shock, Death, electrolyte imbalance ↓ potassium, fluid volume deficit dehydration, ↓ sodium Seizures, Coma, Shock, Death, hypovolemia hypotension, ↓ phosphorus Seizures, Coma, Shock, Death, fluid volume deficit electrolyte imbalance, ↓ potassium Seizures, Coma, Shock, Death, severe osmotic diuresis fluid volume deficit, electrolyte imbalance ↓ sodium, hyperosmolality hemoconcentration, oliguria anuria, hypotension tissue anoxia, elevated blood glucose HHS lab values: serum glucose > 400 ↑serum osmolality, absent/minimal ketones, hemoconcentration hyperviscosity, dehydration hypovolemia, ↑ lactic acid Seizures, Coma, Shock, Death