Warning:
JavaScript is turned OFF. None of the links on this page will work until it is reactivated.
If you need help turning JavaScript On, click here.
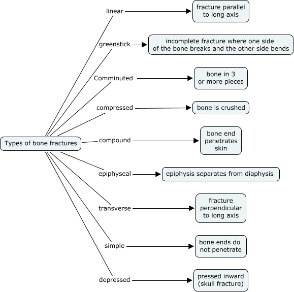
This Concept Map, created with IHMC CmapTools, has information related to: bone fractures, Types of bone fractures linear fracture parallel to long axis, Types of bone fractures simple bone ends do not penetrate, Types of bone fractures greenstick incomplete fracture where one side of the bone breaks and the other side bends, Types of bone fractures Comminuted bone in 3 or more pieces, Types of bone fractures depressed pressed inward (skull fracture), Types of bone fractures compressed bone is crushed, Types of bone fractures compound bone end penetrates skin, Types of bone fractures epiphyseal epiphysis separates from diaphysis, Types of bone fractures transverse fracture perpendicular to long axis