Warning:
JavaScript is turned OFF. None of the links on this page will work until it is reactivated.
If you need help turning JavaScript On, click here.
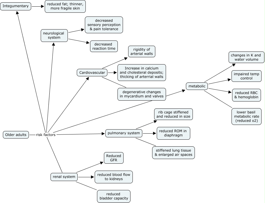
This Concept Map, created with IHMC CmapTools, has information related to: surgery risks for geriatrics, Cardiovascular Increase in calcium and cholesteral deposits; thicking of arterrial walls, Older adults risk factors metabolic, Older adults risk factors renal system, metabolic changes in K and water volume, Integumentary reduced fat; thinner, more fragile skin, pulmonary system stiffened lung tissue & enlarged air spaces, Older adults risk factors pulmonary system, pulmonary system reduced ROM in diaphragm, Older adults risk factors Integumentary, Older adults risk factors neurological system, renal system reduced bladder capacity, Older adults risk factors Cardiovascular, pulmonary system rib cage stiffened and reduced in size, metabolic lower basil metabolic rate (reduced o2), metabolic reduced RBC & hemoglobin, renal system Reduced GFR, Cardiovascular degenerative changes in mycardium and valves, renal system reduced blood flow to kidneys, neurological system decreased sensory perception & pain tolerance, neurological system decreased reaction time