Warning:
JavaScript is turned OFF. None of the links on this page will work until it is reactivated.
If you need help turning JavaScript On, click here.
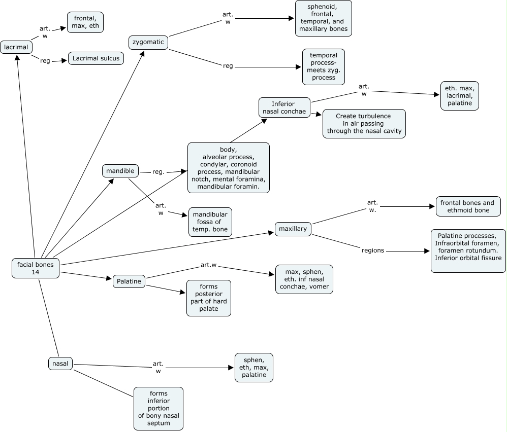
This Concept Map, created with IHMC CmapTools, has information related to: facial bones, Inferior nasal conchae Create turbulence in air passing through the nasal cavity, nasal art. w sphen, eth, max, palatine, lacrimal reg Lacrimal sulcus, nasal forms inferior portion of bony nasal septum, facial bones 14 zygomatic, facial bones 14 Palatine, zygomatic reg temporal process- meets zyg. process, zygomatic art. w sphenoid, frontal, temporal, and maxillary bones, maxillary art. w. frontal bones and ethmoid bone, facial bones 14 mandible, facial bones 14 lacrimal, mandible art. w mandibular fossa of temp. bone, facial bones 14 Inferior nasal conchae, lacrimal art. w frontal, max, eth, maxillary regions Palatine processes, Infraorbital foramen, foramen rotundum. Inferior orbital fissure, Inferior nasal conchae art. w eth. max, lacrimal, palatine, facial bones 14 nasal, Palatine art.w max, sphen, eth. inf nasal conchae, vomer, mandible reg. body, alveolar process, condylar, coronoid process, mandibular notch, mental foramina, mandibular foramin., Palatine forms posterior part of hard palate