IHMC Public Cmaps

        IECA2010
            Tecnologia e informatica
                GRADOS 11
                    11A
                    CIENCIA Y TECNOLOGIA

                        Base De Datos-Juan Sebastian Salas.cmap
                        camilo obando.jpg
                        CAROLINA MARTINEZ-FABIANA VALENZUELA.cmap
                        ciencia, tecnologia y sociedad.cmap
                        CIENCIA Y TECNOLOGIA JAIRO LORA-JUAN SALAS.cmap
                        CIENCIA Y TECNOLOGIA JOHANA GUERRERO - ASTRID ROSERO 11°A.cmap
                        informatica - ciencia y tecnologia.jpg
                        JEFERSON , JEISON.cmap
                        karolly villamil, fernando castillo.cmap
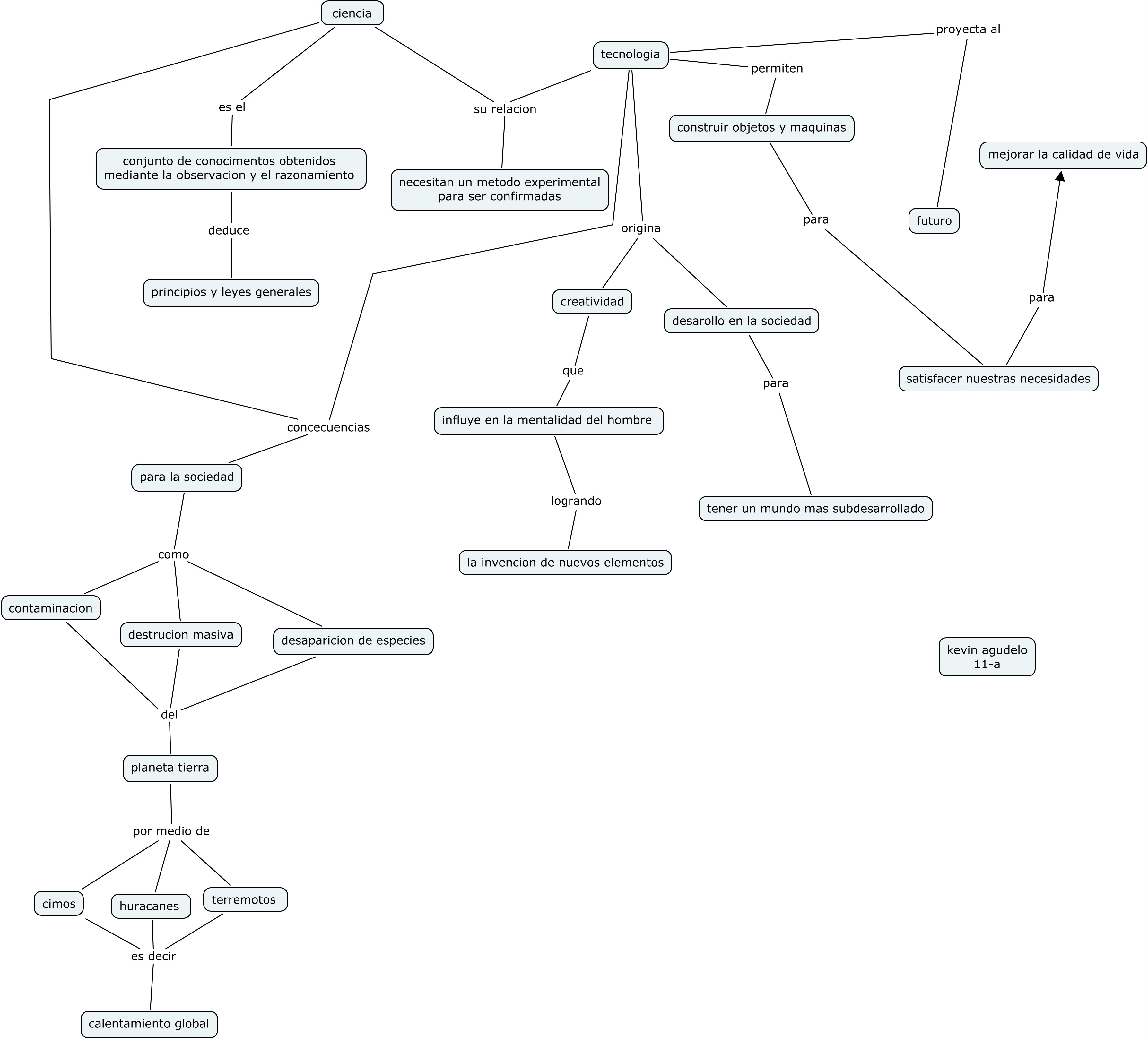
                        kevin agudelo.jpg
                        SHELLYN SEGURA Y ANGIE PEREIRA.cmap
                        SOCIEDAD DE LA INFORMACION JESSICA DANIELA MARTINEZ CAMACHO 11A.cmap
                        STEFANIA ERAZO, DANIELA MARTINEZ.cmap
                        tecnologia,ciencia y sociedada luci cantillo.cmap