WARNING:
JavaScript is turned OFF. None of the links on this concept map will
work until it is reactivated.
If you need help turning JavaScript On, click here.
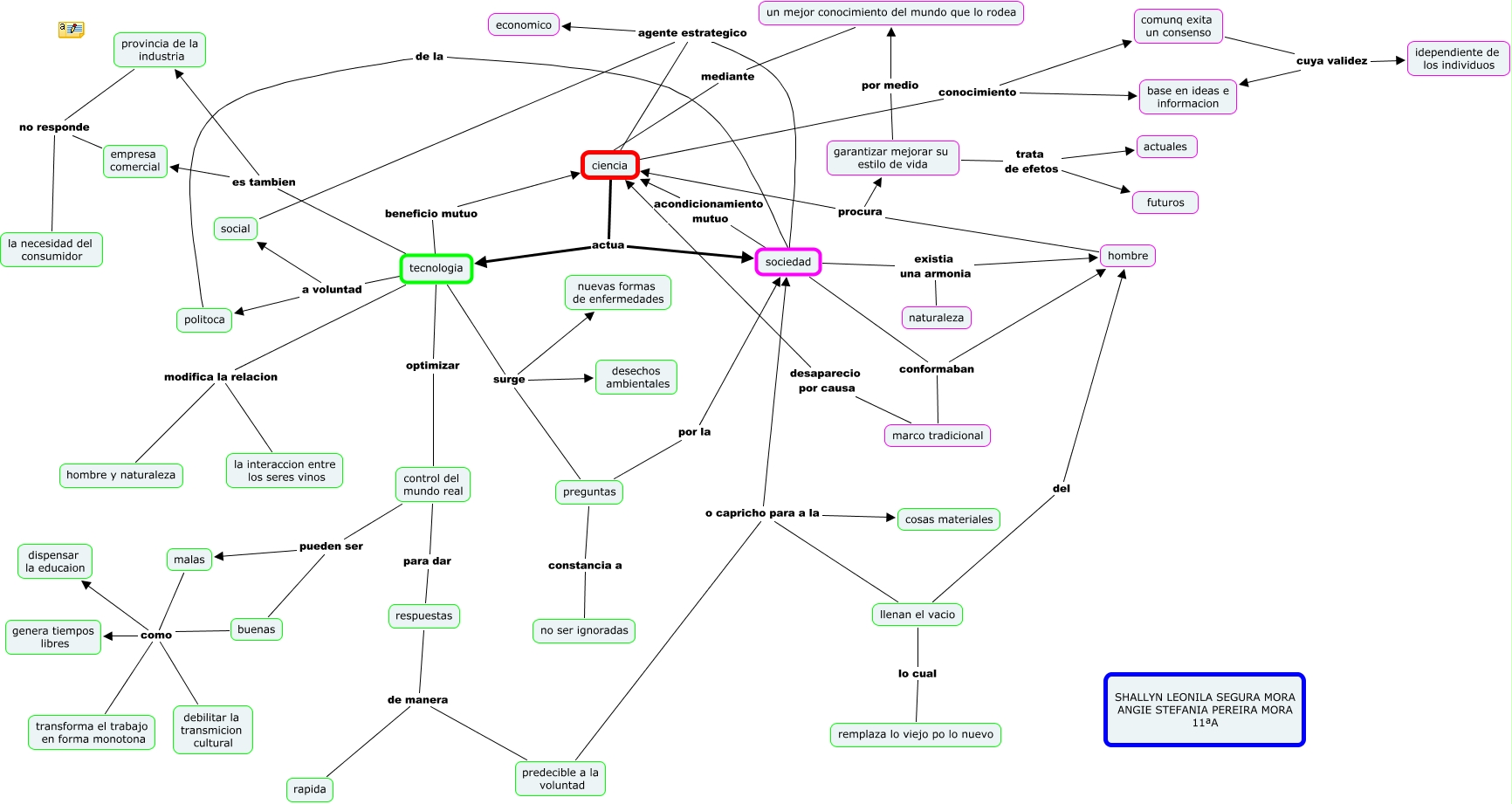
Este Cmap, tiene información relacionada con: SHELLYN SEGURA Y ANGIE PEREIRA, malas como genera tiempos libres, hombre procura ciencia, predecible a la voluntad o capricho para a la cosas materiales, malas como debilitar la transmicion cultural, ciencia actua sociedad, garantizar mejorar su estilo de vida trata de efetos actuales, respuestas de manera predecible a la voluntad, sociedad acondicionamiento mutuo ciencia, tecnologia modifica la relacion la interaccion entre los seres vinos, ciencia agente estrategico economico, un mejor conocimiento del mundo que lo rodea mediante ciencia, ciencia agente estrategico sociedad, control del mundo real para dar respuestas, tecnologia surge nuevas formas de enfermedades, buenas como debilitar la transmicion cultural, llenan el vacio del hombre, garantizar mejorar su estilo de vida por medio un mejor conocimiento del mundo que lo rodea, preguntas constancia a no ser ignoradas, sociedad conformaban hombre, provincia de la industria no responde la necesidad del consumidor