Warning:
JavaScript is turned OFF. None of the links on this page will work until it is reactivated.
If you need help turning JavaScript On, click here.
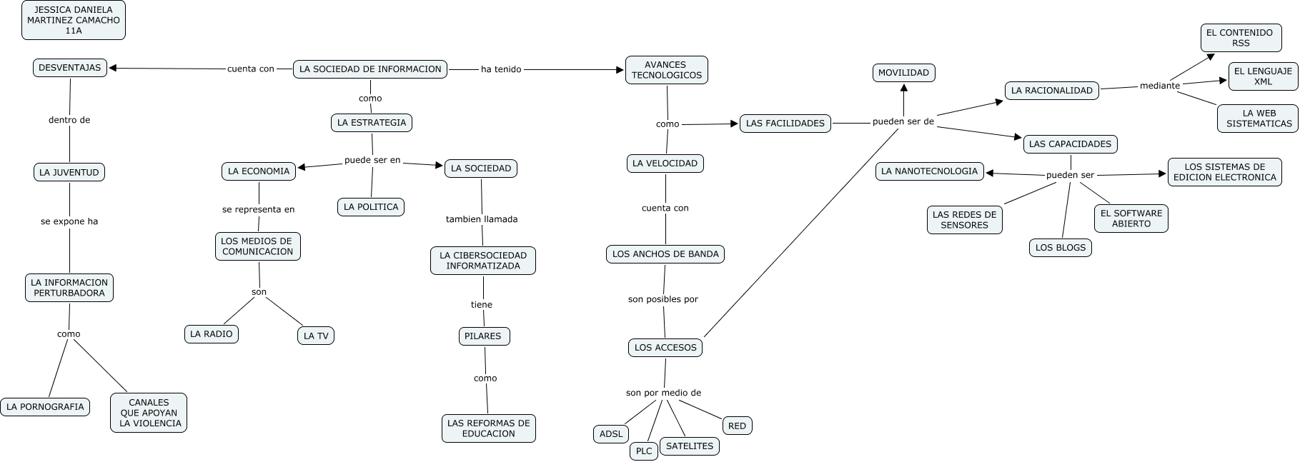
Este Cmap, tiene información relacionada con: SOCIEDAD DE LA INFORMACION JESSICA DANIELA MARTINEZ CAMACHO 11A, AVANCES TECNOLOGICOS como LAS FACILIDADES, LAS FACILIDADES pueden ser de MOVILIDAD, LA VELOCIDAD cuenta con LOS ANCHOS DE BANDA, LA SOCIEDAD DE INFORMACION como LA ESTRATEGIA, LOS ACCESOS son por medio de RED, DESVENTAJAS dentro de LA JUVENTUD, LA RACIONALIDAD mediante EL CONTENIDO RSS, LA JUVENTUD se expone ha LA INFORMACION PERTURBADORA, LAS FACILIDADES pueden ser de LOS ACCESOS, LA SOCIEDAD tambien llamada LA CIBERSOCIEDAD INFORMATIZADA, LA WEB SISTEMATICAS mediante EL LENGUAJE XML, LA WEB SISTEMATICAS mediante EL CONTENIDO RSS, LA SOCIEDAD DE INFORMACION cuenta con DESVENTAJAS, LAS CAPACIDADES pueden ser LOS SISTEMAS DE EDICION ELECTRONICA, LA INFORMACION PERTURBADORA como LA PORNOGRAFIA, LOS MEDIOS DE COMUNICACION son LA TV, LA CIBERSOCIEDAD INFORMATIZADA tiene PILARES, LA SOCIEDAD DE INFORMACION ha tenido AVANCES TECNOLOGICOS, AVANCES TECNOLOGICOS como LA VELOCIDAD, LA INFORMACION PERTURBADORA como CANALES QUE APOYAN LA VIOLENCIA