WARNING:
JavaScript is turned OFF. None of the links on this concept map will
work until it is reactivated.
If you need help turning JavaScript On, click here.
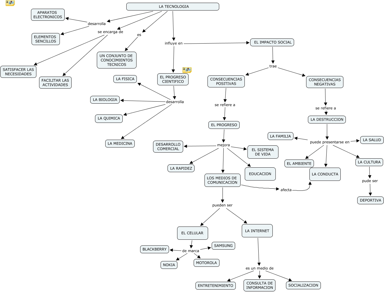
Este Cmap, tiene información relacionada con: STEFANIA ERAZO, DANIELA MARTINEZ, LOS MEDIOS DE COMUNICACION pueden ser LA INTERNET, LA TECNOLOGIA desarrolla APARATOS ELECTRONICOS, LA INTERNET es un medio de CONSULTA DE INFORMACION, EL CELULAR de marca NOKIA, LA DESTRUCCION puede presentarse en LA CULTURA, LA DESTRUCCION puede presentarse en LA CONDUCTA, EL PROGRESO mejora LOS MEDIOS DE COMUNICACION, EL IMPACTO SOCIAL trae CONSECUENCIAS POSITIVAS, EL CELULAR de marca SAMSUNG, EL PROGRESO CIENTIFICO desarrolla LA QUIMICA, LA TECNOLOGIA se encarga de SATISFACER LAS NECESIDADES, EL CELULAR de marca BLACKBERRY, EL IMPACTO SOCIAL trae CONSECUENCIAS NEGATIVAS, LA INTERNET es un medio de ENTRETENIMIENTO, EL PROGRESO CIENTIFICO desarrolla LA MEDICINA, LA DESTRUCCION puede presentarse en LA SALUD, LA TECNOLOGIA desarrolla ELEMENTOS SENCILLOS, LA TECNOLOGIA se encarga de FACILITAR LAS ACTIVIDADES, LA TECNOLOGIA influye en EL IMPACTO SOCIAL, EL PROGRESO mejora DESARROLLO COMERCIAL