IHMC Public Cmaps

        ITIS LANCIANO QUINTA B ELN 09_10
            LATINO TIZIANO-RETI PER SCAMBIO DATI
                CMAP RETI LOCALI
                    Risorse per LE RETI LOCALI
                    Risorse per ETHERNET CARATTERISTICHE FISICHE

                        CD collision detect.docx
                        COLLGAMENTO TRAMITE BRIDGE.bmp
                        il BRIDGE.docx
                        IL RIPETITORE.docx
                        MA MULTIPLE ACCESS.docx
                        METODO DI TRASMISSIONE CS.docx
                        TEMPO DI TRANSITO.docx
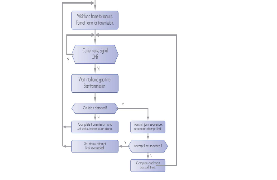
                        TRASMISSIONE CSMA-CD.bmp