IHMC Public Cmaps

        ESAP COLOMBIA PLANEACION II A
            ESAP COLOMBIA PLANEACION II A
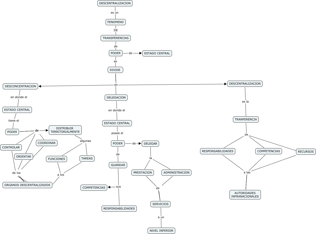
            descentralizacion,cesar camargo

                descentralizacion cesar camargo.jpg
                GESTION PUBLICA,CESAR CAMATGO.cmap
                MUNICIPIO, CESAR CAMARGO.cmap
                municipiofinal,cesar camargo.cmap
                ORDDENACION DEL TERRITORIO,CESAR CAMARGO.cmap
                organizacion cesar camargo.ppt
                PLANEAMIENTO URBANO CESAR CAMARGO.cmap
                PLANIFICACION ESTRATEGICA, CESAR CAMARGO.cmap
                planificacion municipal,cesar camargo.cmap
                PLANIFICACION TERRITORIAL, CESAR CAMARGO.cmap
                Presentaci_N_CESAR.ppt
                Presentado por cesar camargo.ppt
                REGION, CESAR CAMARGO.cmap
                sig cesar camargo.ppt