Warning:
JavaScript is turned OFF. None of the links on this page will work until it is reactivated.
If you need help turning JavaScript On, click here.
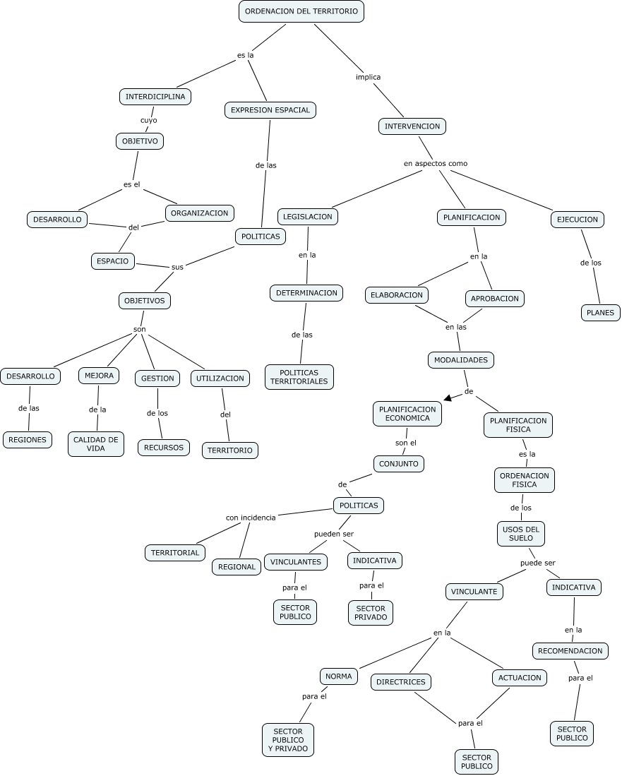
The Concept Map you are trying to access has information related to:
ORDDENACION DEL TERRITORIO,CESAR CAMARGO, USOS DEL SUELO puede ser INDICATIVA, INDICATIVA para el SECTOR PRIVADO, APROBACION en las MODALIDADES, INTERVENCION en aspectos como LEGISLACION, DESARROLLO del ESPACIO, PLANIFICACION ECONOMICA son el CONJUNTO, OBJETIVO es el DESARROLLO, OBJETIVO es el ORGANIZACION, PLANIFICACION en la ELABORACION, GESTION de los RECURSOS