Warning:
JavaScript is turned OFF. None of the links on this page will work until it is reactivated.
If you need help turning JavaScript On, click here.
The Concept Map you are trying to access has information related to:
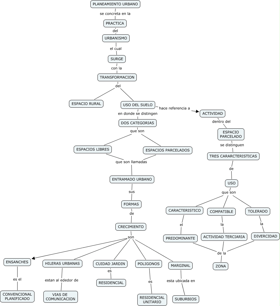
PLANEAMIENTO URBANO CESAR CAMARGO, ESPACIO PARCELADO se distinguen TRES CARARCTERISTICAS, USO DEL SUELO hace referencia a ACTIVIDAD, ENTRAMADO URBANO sus FORMAS, USO DEL SUELO en donde se distingen DOS CATEGORIAS, CRECIMIENTO son HILERAS URBANAS, USO que son COMPATIBLE, CRECIMIENTO son ENSANCHES, TOLERADO la DIVERCIDAD, PLANEAMIENTO URBANO se concreta en la PRACTICA, FORMAS de CRECIMIENTO