Warning:
JavaScript is turned OFF. None of the links on this page will work until it is reactivated.
If you need help turning JavaScript On, click here.
The Concept Map you are trying to access has information related to:
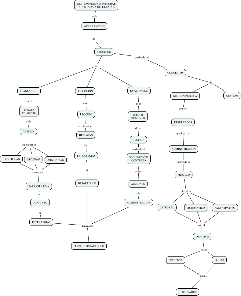
MUNICIPIO, CESAR CAMARGO, PARTICIPATIVA el CONJUNTO, REALIZAN las ESTRATEGIAS, CONCEPTOS de GESTION PUBLICA, PROCESO el cual es INTEGRAL, ESTRATEGIAS de DESARROLLO, GESTION PUBLICA son los RESULTADOS, OBJETIVO de ser EFICAZ, PRIMER MOMENTO de la GESTION, CONJUNTO de ESTRATEGIAS, PROCESOS de EJECUCION