IHMC Public Cmaps

        I.E. 2021
            1.- Sensores
                Resistivos
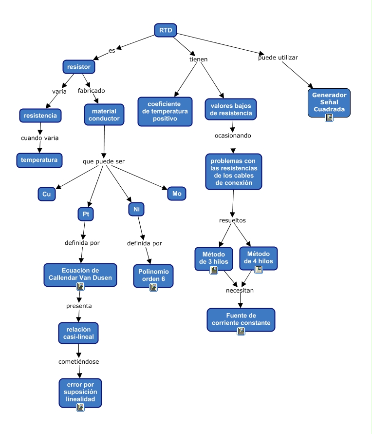
                RTDs

                    1.- RTD.cmap
                    Circuito medida RTD.url
                    Circuito medida RTD 2.url
                    Error por suposición de linealidad.url
                    Fuente corriente constante.url
                    Fuente corriente constante para RTD.url
                    Generador Señal Cuadrada Pt1000.url
                    MAX31865.cmap
                    Medida RTDs a 2, 3 y 4 hilos.url
                    Pt100 Ecuación CVD.url
                    RTD.jpg
                    RTD Interfacing and Linearization Using an ADuC8xx MicroConverter.url
                    RTD Ni.url