WARNING:
JavaScript is turned OFF. None of the links on this concept map will
work until it is reactivated.
If you need help turning JavaScript On, click here.
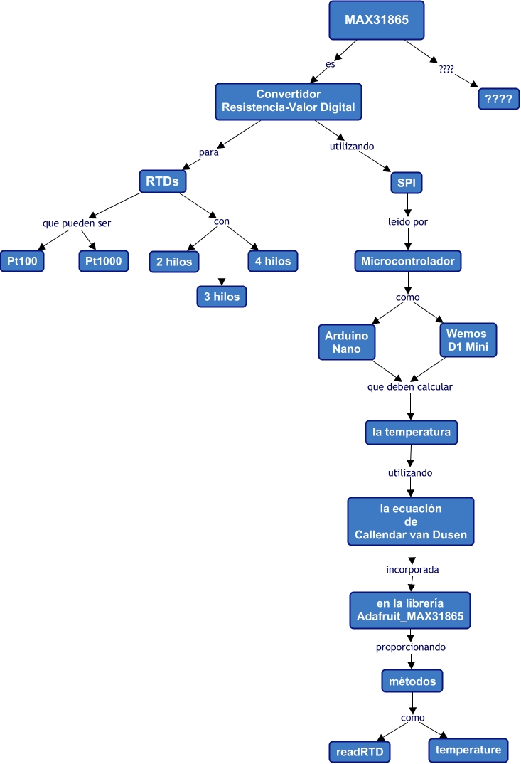
Este Cmap, tiene información relacionada con: MAX31865, la temperatura utilizando la ecuación de Callendar van Dusen, Microcontrolador como Wemos D1 Mini, MAX31865 ???? ????, métodos como readRTD, RTDs con 3 hilos, RTDs con 4 hilos, MAX31865 es Convertidor Resistencia-Valor Digital, Convertidor Resistencia-Valor Digital utilizando SPI, SPI leido por Microcontrolador, métodos como temperature, en la librería Adafruit_MAX31865 proporcionando métodos, RTDs que pueden ser Pt100, Arduino Nano que deben calcular la temperatura, la ecuación de Callendar van Dusen incorporada en la librería Adafruit_MAX31865, RTDs con 2 hilos, Convertidor Resistencia-Valor Digital para RTDs, Microcontrolador como Arduino Nano, RTDs que pueden ser Pt1000, Wemos D1 Mini que deben calcular la temperatura