WARNING:
JavaScript is turned OFF. None of the links on this concept map will
work until it is reactivated.
If you need help turning JavaScript On, click here.
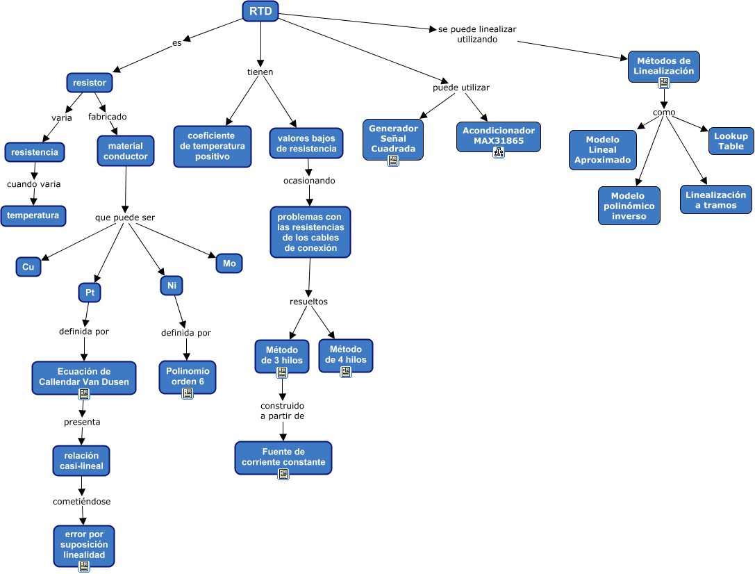
Este Cmap, tiene información relacionada con: 1.- RTD, material conductor que puede ser Ni, material conductor que puede ser Mo, problemas con las resistencias de los cables de conexión resueltos Método de 3 hilos, material conductor que puede ser Cu, Ni definida por Polinomio orden 6, RTD puede utilizar Generador Señal Cuadrada, problemas con las resistencias de los cables de conexión resueltos Método de 4 hilos, Métodos de Linealización como Lookup Table, valores bajos de resistencia ocasionando problemas con las resistencias de los cables de conexión, RTD tienen coeficiente de temperatura positivo, Ecuación de Callendar Van Dusen presenta relación casi-lineal, resistor fabricado material conductor, Pt definida por Ecuación de Callendar Van Dusen, resistor varia resistencia, RTD es resistor, resistencia cuando varia temperatura, Métodos de Linealización como Linealización a tramos, Métodos de Linealización como Modelo polinómico inverso, RTD se puede linealizar utilizando Métodos de Linealización, relación casi-lineal cometiéndose error por suposición linealidad