IHMC Public Cmaps

    007MED

        Ressources pour M1.3 décollement de la rétine
        Ressources pour M1.3 étiologie des métamorphopsies
        3.1 + 3.3 tuberculose.cmap
        3.1 angioplastie coronaire.cmap
        3.1 arythmies.cmap
        3.1 cascade coagulation.cmap
        3.1 conséquences de la BPCO.cmap
        3.1 développement de l'athérosclérose.cmap
        3.1 insuffisance cardiaque.cmap
        3.1 insuffisance ventricule gauche et oedème pulmonaire.cmap
        3.1 pathologies pulmonaires obstructives vs restrictives.cmap
        3.2 calculs biliaires.cmap
        3.2 hernie.cmap
        3.2 ischémie mésentérique.cmap
        3.3 étiologie de l'urticaire aigu.cmap
        3.3 étiologie de l'urticaire chronique.cmap
        3.3 hypersensibilité type 1.cmap
        3.3 hypersensibilité type 2.cmap
        3.3 hypersensibilité type 3.cmap
        3.3 Immuno Stamenko.cmap
        3.3 influenza.cmap
        3.3 pathogenèse du lupus érythémateux systémique.cmap
        3.3 polymyosite et dermatomyosite.cmap
        3.3 psoriasis.cmap
        3.3 sclérodermie.cmap
        3.3 Sjögren.cmap
        3.3 streptocoques.cmap
        3.3 syndrome de Goodpasture.cmap
        3.3 tolérance orale.cmap
        3.4 céphalées.cmap
        3.4 cortex associatif.cmap
        3.4 cortex pariétal.cmap
        3.4 démences.cmap
        3.4 dysfonction exécutive et troubles du comportement.cmap
        3.4 encéphalite.cmap
        3.4 épilepsie.cmap
        3.4 examen neurologique du patient comateux.cmap
        3.4 les composantes de la conscience.cmap
        3.4 mémoire.cmap
        3.4 neuroendocrinologie du stress.cmap
        3.4 traumatismes crano-cérébraux.cmap
        3.5 anatomie voies respiratoires.cmap
        3.5 axe hypothalamo-hypophysaire.cmap
        3.5 classification crises épileptiques.cmap
        3.5 diarrhées chorniques problème digestion vs absorption.cmap
        3.5 hyperplasie congénitale des surrénales.cmap
        3.5 Lebon retard développement.cmap
        3.5 perte de connaissance chez l'enfant.cmap
        3.5 traitement de l'asthme chez l'enfant.cmap
        M1.1 lombalgies.cmap
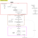
        M1.3 décollement de la rétine.cmap
        M1.3 dermatite séborrhéique.cmap
        M1.3 dermato tumeurs bénignes.cmap
        M1.3 DMLA.cmap
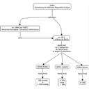
        M1.3 étiologie des métamorphopsies.cmap
        M1.3 fond d'oeil, examens complémentaires.cmap
        M1.3 infections parasitaires.cmap
        M1.3 ischémie du nerf optique.cmap
        M1.3 les virus du groupe Herpès.cmap
        M1.3 Lichen plan.cmap
        M1.3 mycologie.cmap
        M1.3 neuropathie optique.cmap
        M1.3 Névrite optique.cmap
        M1.3 Occlusions vasculaires rétiniennes.cmap
        M1.3 oedème papillaire de stase.cmap
        M1.3 ophtalmo les différents examens.cmap
        M1.3 pathologies ophtalmo.cmap
        M1.3 perte aigue de la vision algorithme.cmap
        M1.3 psoriasis (caractéristiques + différentes formes + complications).cmap
        M1.3 psoriasis (diagnostic).cmap
        M1.3 psoriasis (marche psoriasique + sévérité et risque cardiovasc).cmap
        M1.3 psoriasis type 1 vs type 2.cmap
        M1.3 Rétinopathie diabétique.cmap
        M1.3 toxidermie.cmap
        M 1.3 urticaires vs urticaires atypiques vs angioedème.cmap
        M1.3 verrues.cmap
        M1.7 agents cancerogènes professionnels.cmap
        M1.7 AI.cmap
        M1.7 AI réadaptation.cmap
        M1.7 AI rente.cmap
        M1.7 asthme.cmap
        M1.7 droit fédéral vision d'ensemble des lois.cmap
        M1.7 LAMal.cmap
        M1.7 pneumoconioses.cmap
        M1.7 pollution de l'air.cmap
        M2.2 axe corticotrope.cmap
        M2.2 psy Psychiatrie Communautaire.cmap
        M2.2 psy troubles internalisés.cmap
        M2.3 infections du système nerveux central.cmap
        M2.3 Méningite.cmap
        M2.3 Sepsis.cmap
        M biomarqueurs inflammatoires.cmap
        métabolisme de la bilirubine.cmap
        TM corticostéroides endogènes.cmap
        TM inflammation.cmap
        TM physiopathologie sdra.cmap
        TM SDRA.cmap
        TM SDRA définition.cmap