IHMC Public Cmaps

        Northwood High School-science
            Northwood High School 2015_Dickson
                Period 1
                Yu, Andre

                    Acids and Bases.cmap
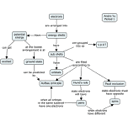
                    Electron Configuration.cmap
                    Gas Laws.cmap
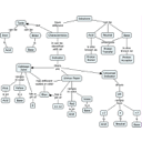
                    Ionic Compounds.cmap
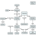
                    Properties.cmap