WARNING:
JavaScript is turned OFF. None of the links on this concept map will
work until it is reactivated.
If you need help turning JavaScript On, click here.
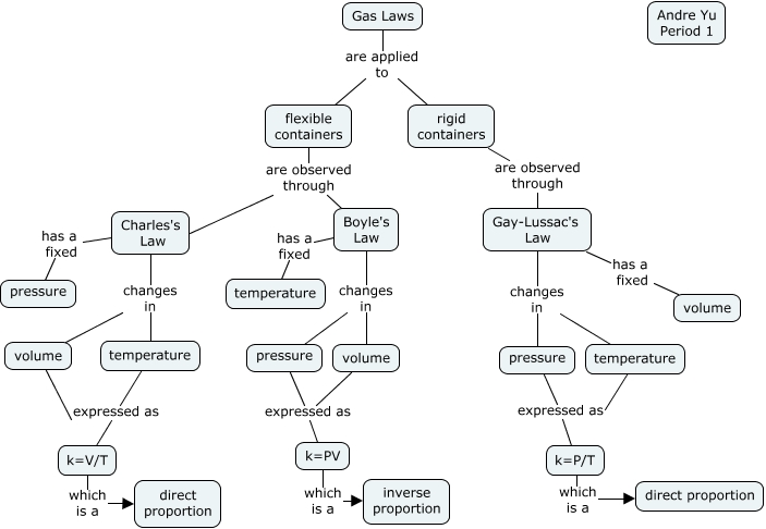
This Concept Map, created with IHMC CmapTools, has information related to: Gas Laws, temperature expressed as k=V/T, Boyle's Law changes in volume, flexible containers are observed through Charles's Law, Boyle's Law has a fixed temperature, Gay-Lussac's Law changes in pressure, Gas Laws are applied to flexible containers, flexible containers are observed through Boyle's Law, Gay-Lussac's Law has a fixed volume, Gas Laws are applied to rigid containers, k=PV which is a inverse proportion, k=V/T which is a direct proportion, volume expressed as k=V/T, pressure expressed as k=PV, Charles's Law has a fixed pressure, rigid containers are observed through Gay-Lussac's Law, temperature expressed as k=P/T, Boyle's Law changes in pressure, volume expressed as k=PV, Gay-Lussac's Law changes in temperature, Charles's Law changes in volume