WARNING:
JavaScript is turned OFF. None of the links on this concept map will
work until it is reactivated.
If you need help turning JavaScript On, click here.
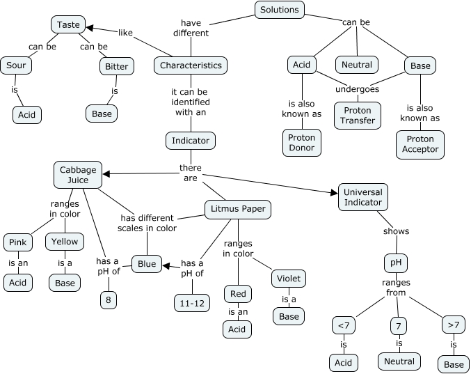
This Concept Map, created with IHMC CmapTools, has information related to: Acids and Bases, Characteristics it can be identified with an Indicator, Violet is a Base, Pink is an Acid, 7 is Neutral, Solutions can be Acid, Litmus Paper has a pH of 11-12, Bitter is Base, Solutions have different Characteristics, Red is an Acid, Taste can be Bitter, Indicator there are Universal Indicator, Litmus Paper ranges in color Violet, Universal Indicator shows pH, Yellow is a Base, Blue has a pH of 8, pH ranges from ɳ, Cabbage Juice ranges in color Pink, pH ranges from 7, Taste can be Sour, Acid is also known as Proton Donor