IHMC Public Cmaps

        ESAP COLOMBIA PLANEACION II A
            ESAP COLOMBIA PLANEACION II A
                JENNIFER RODRIGUEZ ACEVEDO
                JENNIFER RODRIGUEZ ACEVEDO

                    ENTIDADES TERRITORIALES.cmap
                    GESTION PUBLICA.cmap
                    MODELO DE ORGANIZACION ESTATAL.cmap
                    ORDENACION DEL TERRITORIO.cmap
                    ORGANIZACION EUROPEA DEL TERRITORIO.cmap
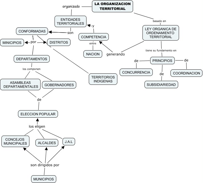
                    ORGANIZACION TERRITORIAL.jpg
                    PLANEACION TERRITORIAL.cmap
                    PLANEAMIENTO URBANO.cmap
                    PLANIFICACION ESTRATEGICA.cmap
                    REGIMEN DEPARTAMENTAL.jpg
                    REGIMEN MUNICIPAL.cmap