Warning:
JavaScript is turned OFF. None of the links on this page will work until it is reactivated.
If you need help turning JavaScript On, click here.
The Concept Map you are trying to access has information related to:
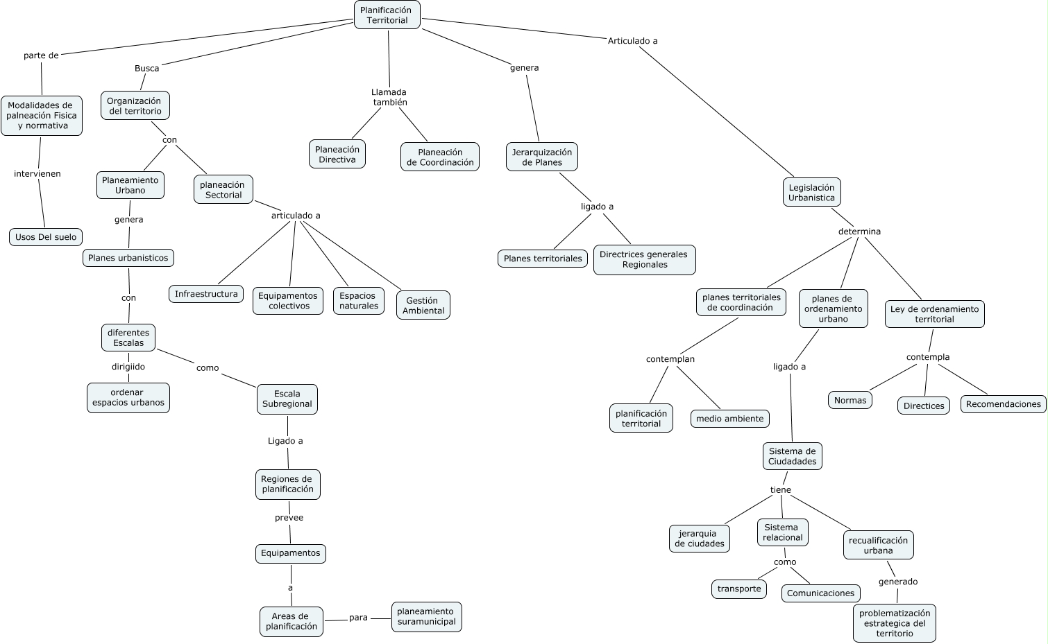
planeación territorial, Sistema relacional como Comunicaciones, planeación Sectorial articulado a Infraestructura, Planificación Territorial parte de Modalidades de palneación Fisica y normativa, planes territoriales de coordinación contemplan planificación territorial, Ley de ordenamiento territorial contempla Directices, Planificación Territorial Busca Organización del territorio, Regiones de planificación prevee Equipamentos, Sistema de Ciudadades tiene Sistema relacional, Planificación Territorial Llamada también Planeación de Coordinación, Sistema de Ciudadades tiene jerarquia de ciudades