Warning:
JavaScript is turned OFF. None of the links on this page will work until it is reactivated.
If you need help turning JavaScript On, click here.
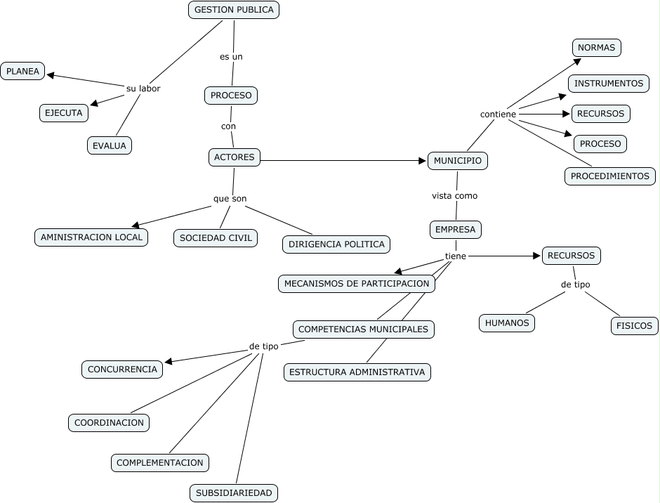
The Concept Map you are trying to access has information related to:
GESTION PUBLICA, EMPRESA tiene ESTRUCTURA ADMINISTRATIVA, ACTORES que son AMINISTRACION LOCAL, EMPRESA tiene COMPETENCIAS MUNICIPALES, MUNICIPIO contiene NORMAS, ACTORES que son DIRIGENCIA POLITICA, PROCESO con ACTORES, GESTION PUBLICA su labor PLANEA, COMPETENCIAS MUNICIPALES de tipo CONCURRENCIA, EMPRESA tiene MECANISMOS DE PARTICIPACION, ACTORES ???? MUNICIPIO