IHMC Public Cmaps

        ESAP COLOMBIA PLANEACION II A
            ESAP COLOMBIA PLANEACION II A
            Ibonne Paola Quiroga

                Cuadro_de_Mando_Integral.ppt
                Entidades_Territoriales.jpg
                IQ.8590 El Planeamiento Urbano.cmap
                IQ.Planeamiento UrbanoII.cmap
                IQ8590. Entidades Territoriales.ppt
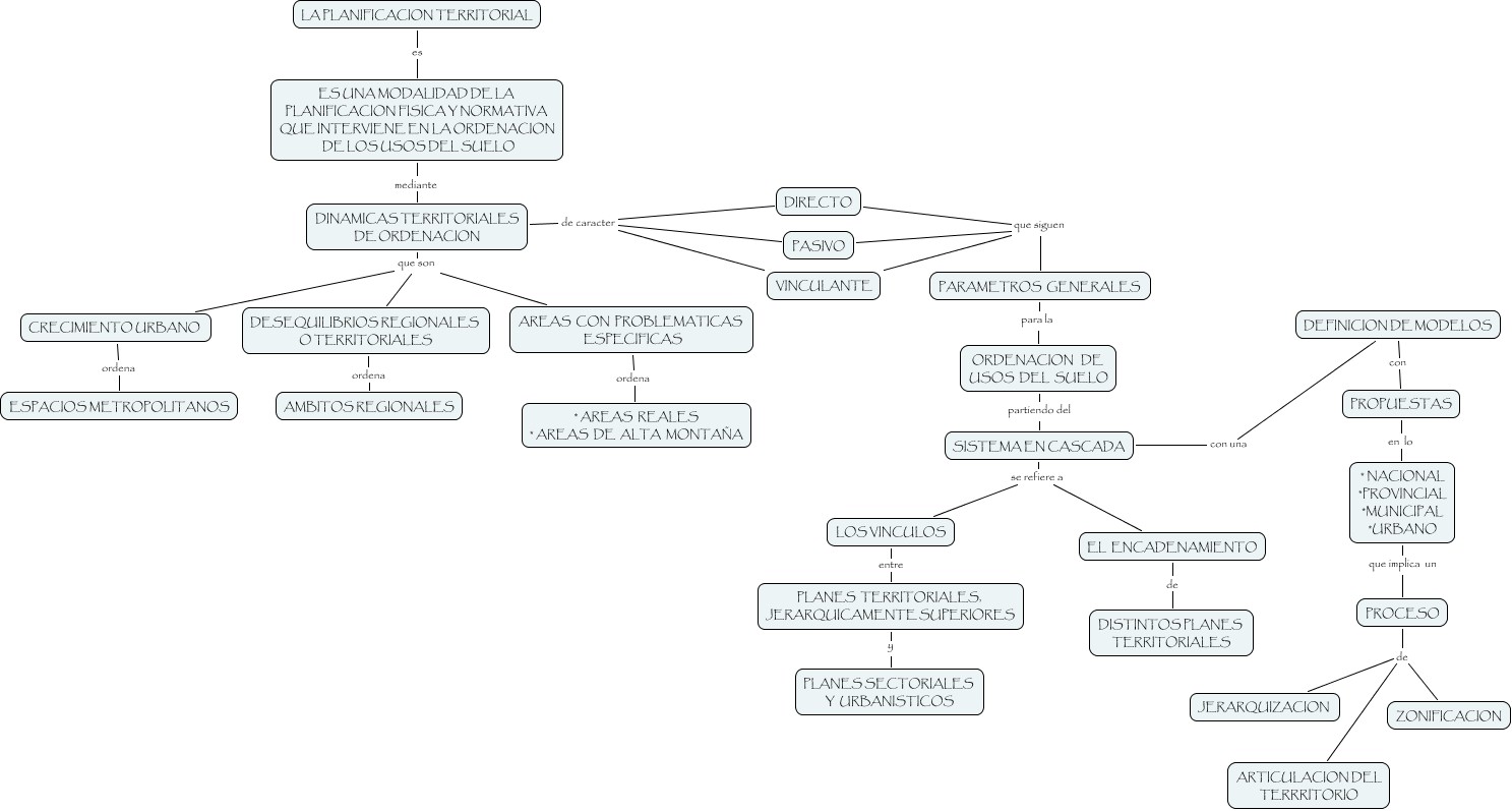
                IQ8590. La Planificacion Territorial.cmap
                IQ8590. La Region en la Organizacion Territorial.cmap
                IQ8590 Descentralización.cmap
                IQ8590 Modelos de Organización Estatal.cmap
                IQ8590 ORDENACION Y PLANIFICACION TERRITORIAL.cmap
                La_Planificaci_n_Territorial.jpg
                PlaneacionEstrategicaII.jpg
                PlanificacionEstrategica.jpg
                PROSPECTIVA_TERRITORIAL.ppt