Warning:
JavaScript is turned OFF. None of the links on this page will work until it is reactivated.
If you need help turning JavaScript On, click here.
The Concept Map you are trying to access has information related to:
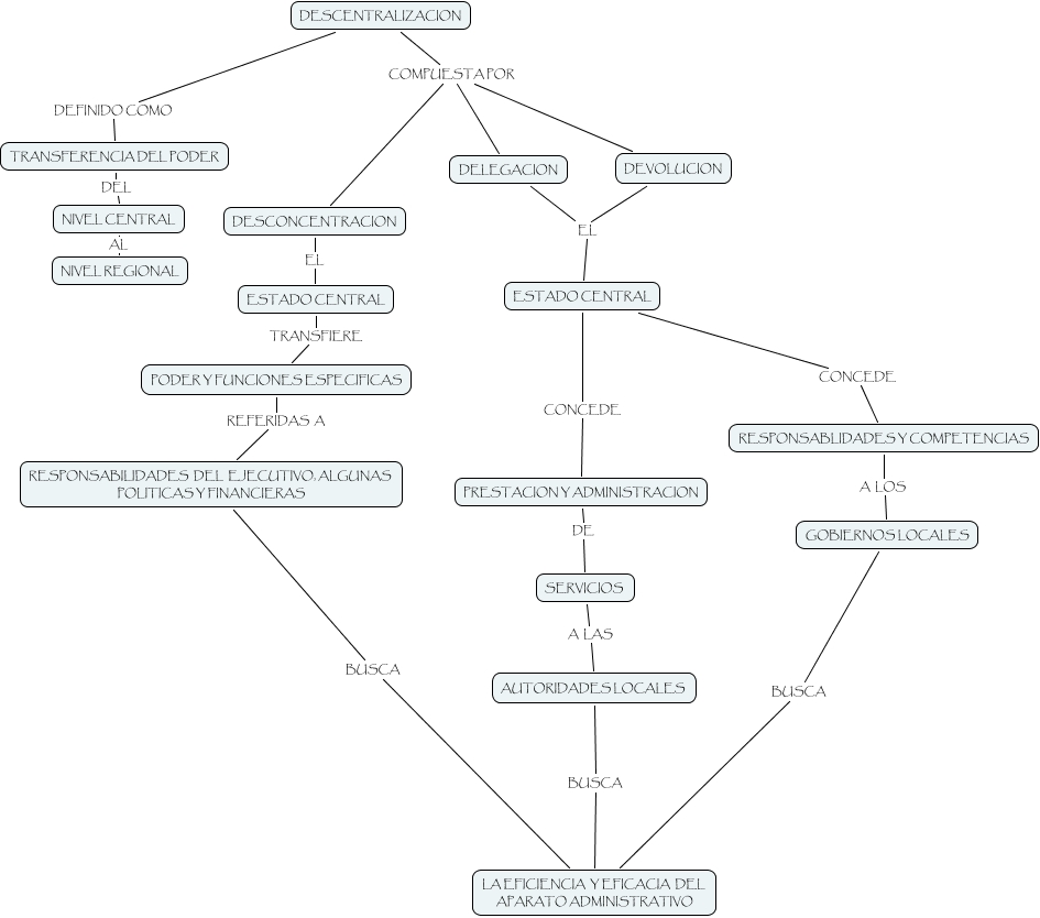
IQ8590 Descentralización, ESTADO CENTRAL TRANSFIERE PODER Y FUNCIONES ESPECIFICAS, PODER Y FUNCIONES ESPECIFICAS REFERIDAS A RESPONSABILIDADES DEL EJECUTIVO, ALGUNAS POLITICAS Y FINANCIERAS, RESPONSABILIDADES DEL EJECUTIVO, ALGUNAS POLITICAS Y FINANCIERAS BUSCA LA EFICIENCIA Y EFICACIA DEL APARATO ADMINISTRATIVO, DESCENTRALIZACION COMPUESTA POR DESCONCENTRACION, SERVICIOS A LAS AUTORIDADES LOCALES, ESTADO CENTRAL CONCEDE PRESTACION Y ADMINISTRACION, DELEGACION EL ESTADO CENTRAL, DESCENTRALIZACION COMPUESTA POR DELEGACION, PRESTACION Y ADMINISTRACION DE SERVICIOS, DESCONCENTRACION EL ESTADO CENTRAL