Warning:
JavaScript is turned OFF. None of the links on this page will work until it is reactivated.
If you need help turning JavaScript On, click here.
The Concept Map you are trying to access has information related to:
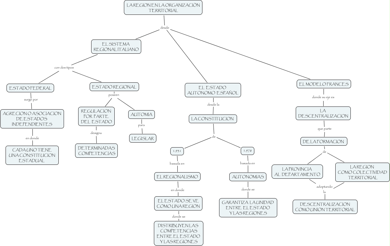
IQ8590.Modelo Italiano, EL SISTEMA REGIONAL ITALIANO con dos tipos ESTADO REGIONAL, AUTOMIA para LEGISLAR, LA DESCENTRALIZACION que parte DE LA FORMACION, LA REGION EN LA ORGANIZACIÒN TERRITORIAL desde EL SISTEMA REGIONAL ITALIANO, DE LA FORMACION de LA PROVINCIA AL DEPARTAMENTO, EL ESTADO SE VE COMO UNA REGION donde se DISTRIBUYEN LAS COMPETENCIAS ENTRE EL ESTADO Y LAS REGIONES, EL REGIONALISMO en donde EL ESTADO SE VE COMO UNA REGION, EL MODELO FRANCES donde su eje es LA DESCENTRALIZACION, LA REGION EN LA ORGANIZACIÒN TERRITORIAL desde EL ESTADO AUTONOMO ESPAÑOL, REGULACION POR PARTE DEL ESTADO designa DETERMINADAS COMPETENCIAS