IHMC Public Cmaps

        TEL-AVIV UNIVERSITY-INTRODUCTION TO BIOLOGY
        06 - Nervous System

            Resources for autonomic system
            Resources for Blood Brain Barrier
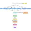
            Resources for Brain
            Resources for Central Nervous System
            Resources for Cerebrum
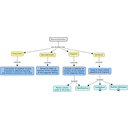
            Resources for nueron
            resources for somatic system
            Resources for spinal cord
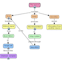
            Axon.cmap
            Blood Brain Barrier.cmap
            Brain.cmap
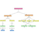
            Central Nervous System.cmap
            Cerebrum.cmap
            chemical synapse.cmap
            Nervous System - main.cmap
            Neurotranmiter.cmap
            Nueron.cmap
            Parasympathetic system.cmap
            peripheral.cmap
            Sympathetic system.cmap
            target cell.cmap