Warning:
JavaScript is turned OFF. None of the links on this page will work until it is reactivated.
If you need help turning JavaScript On, click here.
The Concept Map you are trying to access has information related to:
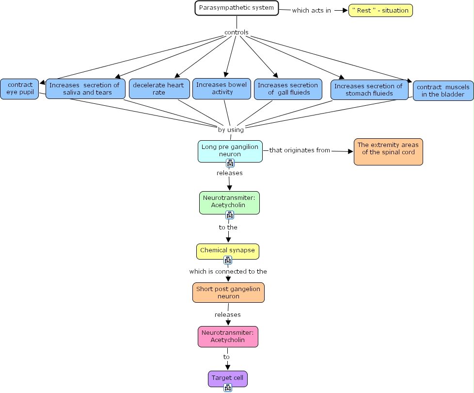
Long pre gangilion neuron by using contract muscels in the bladder, Long pre gangilion neuron by using Increases bowel activity, Long pre gangilion neuron by using Increases secretion of stomach fluieds, Long pre gangilion neuron by using Increases secretion of saliva and tears, Long pre gangilion neuron by using Increases secretion of gall fluieds, Long pre gangilion neuron by using decelerate heart rate, Neurotransmiter: Acetycholin to Target cell, Long pre gangilion neuron releases Neurotransmiter: Acetycholin , Parasympathetic system which acts in " Rest " - situation, Chemical synapse which is connected to the Short post gangelion neuron, Neurotransmiter: Acetycholin to the Chemical synapse, Parasympathetic system controls contract muscels in the bladder, Parasympathetic system controls Increases secretion of stomach fluieds, Parasympathetic system controls Increases secretion of saliva and tears, Parasympathetic system controls Increases bowel activity, Parasympathetic system controls contract eye pupil, Parasympathetic system controls Increases secretion of gall fluieds, Parasympathetic system controls decelerate heart rate, Long pre gangilion neuron that originates from The extremity areas of the spinal cord , contract eye pupil by using contract muscels in the bladder, contract eye pupil by using Increases bowel activity, contract eye pupil by using Increases secretion of stomach fluieds, contract eye pupil by using Increases secretion of saliva and tears, contract eye pupil by using Increases secretion of gall fluieds, contract eye pupil by using decelerate heart rate, Short post gangelion neuron releases Neurotransmiter: Acetycholin