WARNING:
JavaScript is turned OFF. None of the links on this concept map will
work until it is reactivated.
If you need help turning JavaScript On, click here.
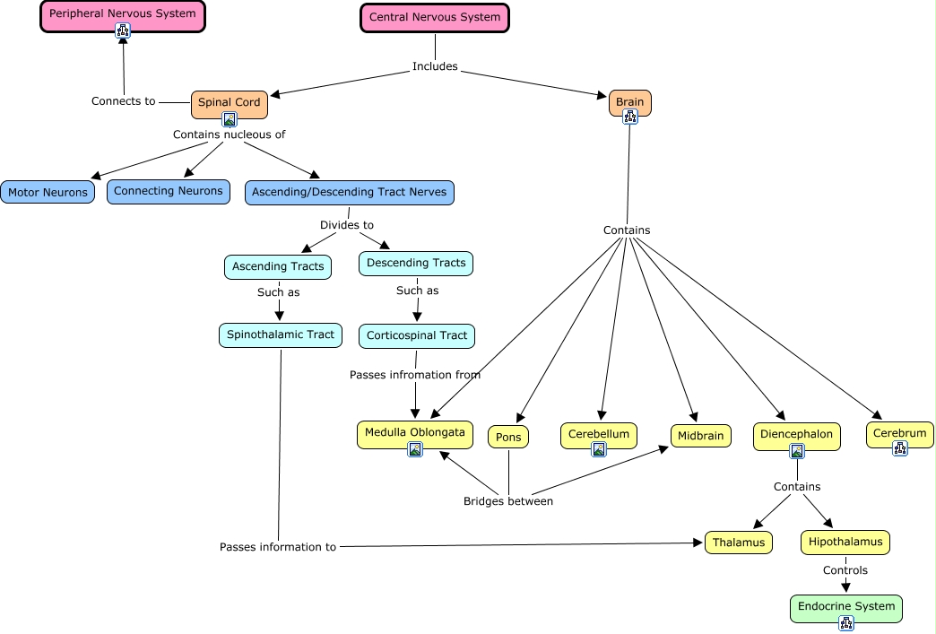
This Concept Map, created with IHMC CmapTools, has information related to: Central Nervous System, Spinothalamic Tract Passes information to Thalamus, Brain Contains Medulla Oblongata, Brain Contains Pons, Brain Contains Cerebellum, Corticospinal Tract Passes infromation from Medulla Oblongata, Spinal Cord Contains nucleous of Ascending/Descending Tract Nerves, Spinal Cord Connects to Peripheral Nervous System, Brain Contains Midbrain, Ascending/Descending Tract Nerves Divides to Ascending Tracts, Brain Contains Diencephalon, Hipothalamus Controls Endocrine System, Pons Bridges between Midbrain, Central Nervous System Includes Brain, Ascending/Descending Tract Nerves Divides to Descending Tracts, Spinal Cord Contains nucleous of Connecting Neurons, Spinal Cord Contains nucleous of Motor Neurons, Ascending Tracts Such as Spinothalamic Tract, Pons Bridges between Medulla Oblongata, Diencephalon Contains Thalamus, Diencephalon Contains Hipothalamus