IHMC Public Cmaps

        I.E. Proyecto Innovación Docente 2022-23 UR (Instrumentación Electrónica)
            Simulaciones
                1.- Sensores
                    0.- Sensores resistivos
                    NTCs

                        0.- NTCs.cmap
                        Calculadora NTC.url
                        Calcular el valor de A B y C del Modelo SteinhartHart para un termistor NTC sobre el que se han medido tres resistencias.pdf
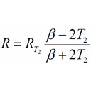
                        Calcular el valor de Beta para un termistor NTC sobre el que se han medido dos resistencias a dos temperaturas diferentes.pdf
                        Circuitos linealizadores NTC.url
                        CRF.jpg
                        Grafica NTC.url
                        Gráfica NTC.url
                        image.jpg
                        inverso.jpg
                        Linealizaciion NTC 3 resistores.url
                        Linealización método 3 puntos.url
                        Linealización NTC 2 coeficientes 3 resistencias.pdf
                        Linealizacion NTC Rp Inflexion.url
                        Metodo de los 3 puntos.jpg
                        Metod Punto Inflexion.jpg
                        NTC.cmap
                        NTC Generador señal cuadrada.url
                        NTC linealizacion divisor.url
                        Obtención Coeficientes Modelo Directo BAPI.url
                        Obtención Coeficientes Modelo Inverso BAPI.url
                        Obtención Modelo Directo BAPI.url
                        R Metodo de los 3 puntos.jpg
                        SHH_Equation_Comments.pdf
                        Simulación NTC.url