IHMC Public Cmaps

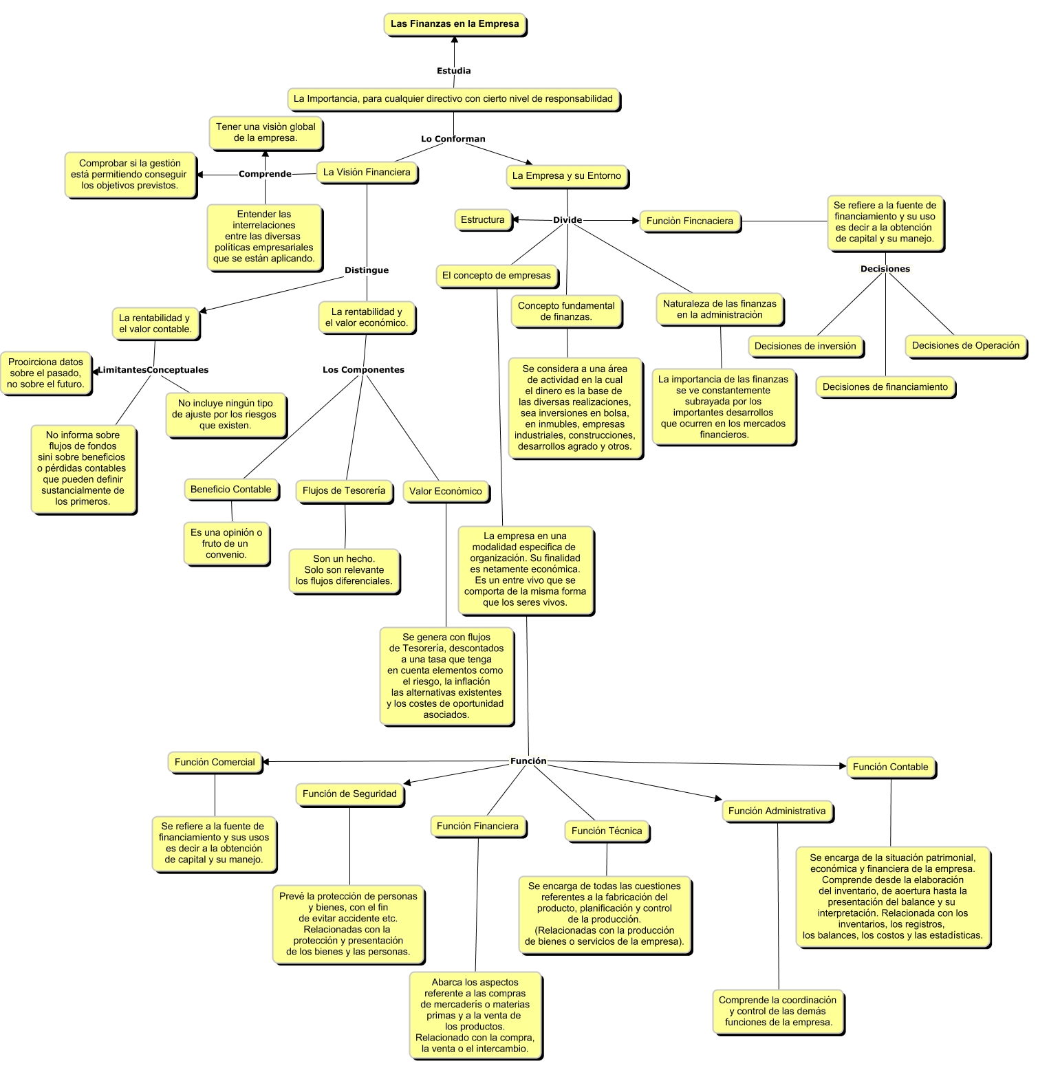
        Las finanzas en la empresa
        My Cmaps

            CmapToolsTrademark.gif
            Jenifer Villalta tarea 1.cmap
            Jenifer Villalta tarea 1.cmap.jpg
            Jenifer Villalta tarea 1.cmap.htm