WARNING:
JavaScript is turned OFF. None of the links on this concept map will
work until it is reactivated.
If you need help turning JavaScript On, click here.
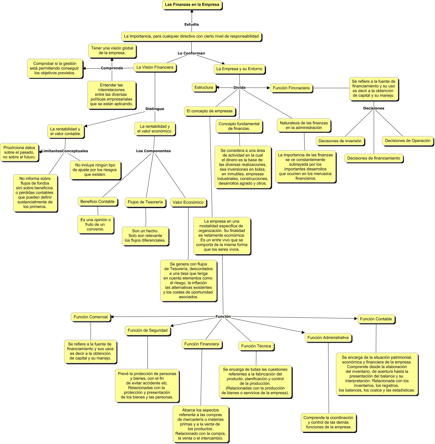
This Concept Map, created with IHMC CmapTools, has information related to: Jenifer Villalta tarea 1, La rentabilidad y el valor contable. LimitantesConceptuales No incluye ningún tipo de ajuste por los riesgos que existen., Función de Seguridad ???? Prevé la protección de personas y bienes, con el fin de evitar accidente etc. Relacionadas con la protección y presentación de los bienes y las personas., La empresa en una modalidad especifica de organización. Su finalidad es netamente económica. Es un entre vivo que se comporta de la misma forma que los seres vivos. Función Función Técnica, La empresa en una modalidad especifica de organización. Su finalidad es netamente económica. Es un entre vivo que se comporta de la misma forma que los seres vivos. Función Función Financiera, Flujos de Tesorería Son un hecho. Solo son relevante los flujos diferenciales., La rentabilidad y el valor contable. LimitantesConceptuales No informa sobre flujos de fondos sini sobre beneficios o pérdidas contables que pueden definir sustancialmente de los primeros., Función Financiera ???? Abarca los aspectos referente a las compras de mercaderís o materias primas y a la venta de los productos. Relacionado con la compra, la venta o el intercambio., La empresa en una modalidad especifica de organización. Su finalidad es netamente económica. Es un entre vivo que se comporta de la misma forma que los seres vivos. Función Función Contable, El concepto de empresas ???? La empresa en una modalidad especifica de organización. Su finalidad es netamente económica. Es un entre vivo que se comporta de la misma forma que los seres vivos., La rentabilidad y el valor económico. Los Componentes Flujos de Tesorería, Función Contable ???? Se encarga de la situación patrimonial, económica y financiera de la empresa. Comprende desde la elaboración del inventario, de aoertura hasta la presentación del balance y su interpretación. Relacionada con los inventarios, los registros, los balances, los costos y las estadísticas., Se refiere a la fuente de financiamiento y su uso es decir a la obtención de capital y su manejo. Decisiones Decisiones de inversión, Valor Económico ???? Se genera con flujos de Tesorería, descontados a una tasa que tenga en cuenta elementos como el riesgo, la inflación las alternativas existentes y los costes de oportunidad asociados., Se refiere a la fuente de financiamiento y su uso es decir a la obtención de capital y su manejo. Decisiones Decisiones de Operación, La empresa en una modalidad especifica de organización. Su finalidad es netamente económica. Es un entre vivo que se comporta de la misma forma que los seres vivos. Función Función Administrativa, Funciòn Fincnaciera ???? Se refiere a la fuente de financiamiento y su uso es decir a la obtención de capital y su manejo., La empresa en una modalidad especifica de organización. Su finalidad es netamente económica. Es un entre vivo que se comporta de la misma forma que los seres vivos. Función Función de Seguridad, Función Técnica ???? Se encarga de todas las cuestiones referentes a la fabricación del producto, planificación y control de la producción. (Relacionadas con la producción de bienes o servicios de la empresa)., La Empresa y su Entorno Divide El concepto de empresas, Se refiere a la fuente de financiamiento y su uso es decir a la obtención de capital y su manejo. Decisiones Decisiones de financiamiento