IHMC Public Cmaps

        Northwood High School-science
            Northwood High School 2015_Dickson
                Period 1
                Shethna, Ajay

                    Acid-Base Cmap.cmap
                    Electrons.cmap
                    Forming Ionic Compounds.cmap
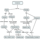
                    Gas Laws.cmap
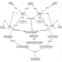
                    Properties Cmap.cmap