WARNING:
JavaScript is turned OFF. None of the links on this concept map will
work until it is reactivated.
If you need help turning JavaScript On, click here.
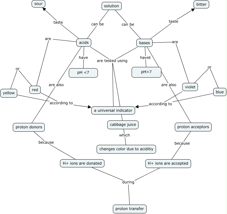
This Concept Map, created with IHMC CmapTools, has information related to: Acid-Base Cmap, bases taste bitter, red according to a universal indicator, acids are tested using cabbage juice, blue according to a universal indicator, proton donors because H+ ions are donated, violet or blue, acids are tested using a universal indicator, solution can be bases, bases havet pHɳ, violet according to a universal indicator, bases are violet, acids are also proton donors, acids taste sour, bases are tested using cabbage juice, acids have pH ɟ, proton acceptors because H+ ions are accepted, H+ ions are accepted during proton transfer, yellow according to a universal indicator, H+ ions are donated during proton transfer, red or yellow