IHMC Public Cmaps

        Northwood High School-science
            Northwood High School 2015_Dickson
                Period 1
                Howard, Vanessa

                    Acids and bases.cmap
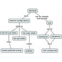
                    Electron Configurations.cmap
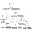
                    Gas Laws.cmap
                    Ionic Compounds.cmap
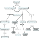
                    Properties.cmap