WARNING:
JavaScript is turned OFF. None of the links on this concept map will
work until it is reactivated.
If you need help turning JavaScript On, click here.
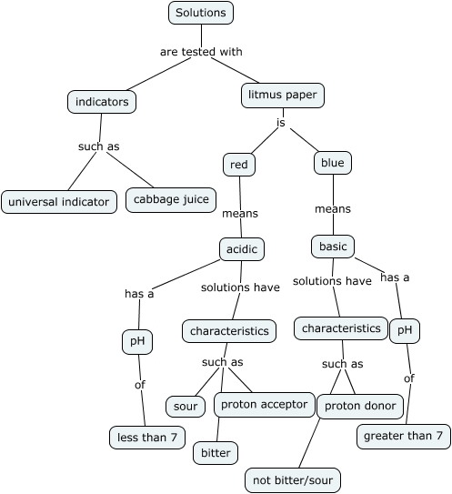
This Concept Map, created with IHMC CmapTools, has information related to: Acids and bases, indicators such as cabbage juice, acidic solutions have characteristics, litmus paper is red, indicators such as universal indicator, characteristics such as sour, litmus paper is blue, basic has a pH, characteristics such as proton donor, pH of greater than 7, characteristics such as proton acceptor, red means acidic, Solutions are tested with litmus paper, characteristics such as not bitter/sour, blue means basic, Solutions are tested with indicators, pH of less than 7, basic solutions have characteristics, characteristics such as bitter, acidic has a pH