IHMC Public Cmaps

        Northwood High School-science
            Northwood High School 2015_Dickson
                Period 1
                Tokushiro, Pedro

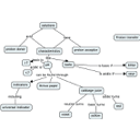
                    acid bases.cmap
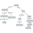
                    electrons.cmap
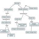
                    Gas laws.cmap
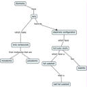
                    ionic compounds.cmap