WARNING:
JavaScript is turned OFF. None of the links on this concept map will
work until it is reactivated.
If you need help turning JavaScript On, click here.
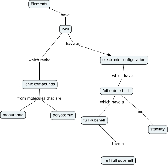
This Concept Map, created with IHMC CmapTools, has information related to: ionic compounds, electronic configuration which have full outer shells, ions which make ionic compounds, full outer shells has stability, ionic compounds from molecules that are monatomic, full subshell then a half full subshell, full outer shells which have a full subshell, ionic compounds from molecules that are polyatomic, Elements have ions, ions have an electronic configuration