WARNING:
JavaScript is turned OFF. None of the links on this concept map will
work until it is reactivated.
If you need help turning JavaScript On, click here.
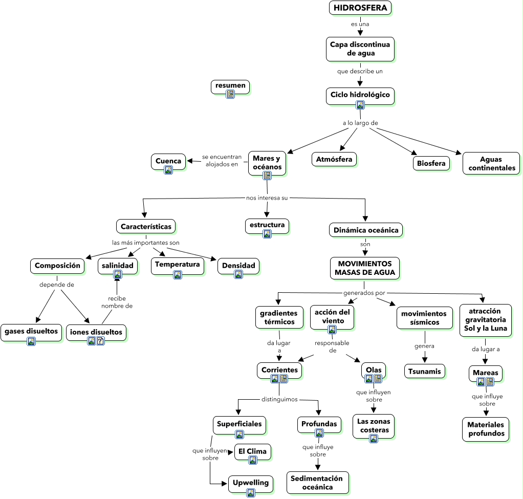
Este Cmap, tiene información relacionada con: 6.3 Las aguas oceánicas, MOVIMIENTOS MASAS DE AGUA generados por atracción gravitatoria Sol y la Luna, MOVIMIENTOS MASAS DE AGUA generados por gradientes térmicos, Capa discontinua de agua que describe un Ciclo hidrológico, Profundas que influye sobre Sedimentación oceánica, Composición depende de iones disueltos, Composición depende de gases disueltos, Características las más importantes son Temperatura, acción del viento responsable de Olas, Ciclo hidrológico a lo largo de Biosfera, Dinámica oceánica son MOVIMIENTOS MASAS DE AGUA, gradientes térmicos da lugar a Corrientes, Mares y océanos nos interesa su Dinámica oceánica, Superficiales que influyen sobre El Clima, Mares y océanos nos interesa su Características, Ciclo hidrológico a lo largo de Aguas continentales, Olas que influyen sobre Las zonas costeras, atracción gravitatoria Sol y la Luna da lugar a Mareas, Mares y océanos se encuentran alojados en Cuenca, HIDROSFERA es una Capa discontinua de agua, Mareas que influye sobre Materiales profundos