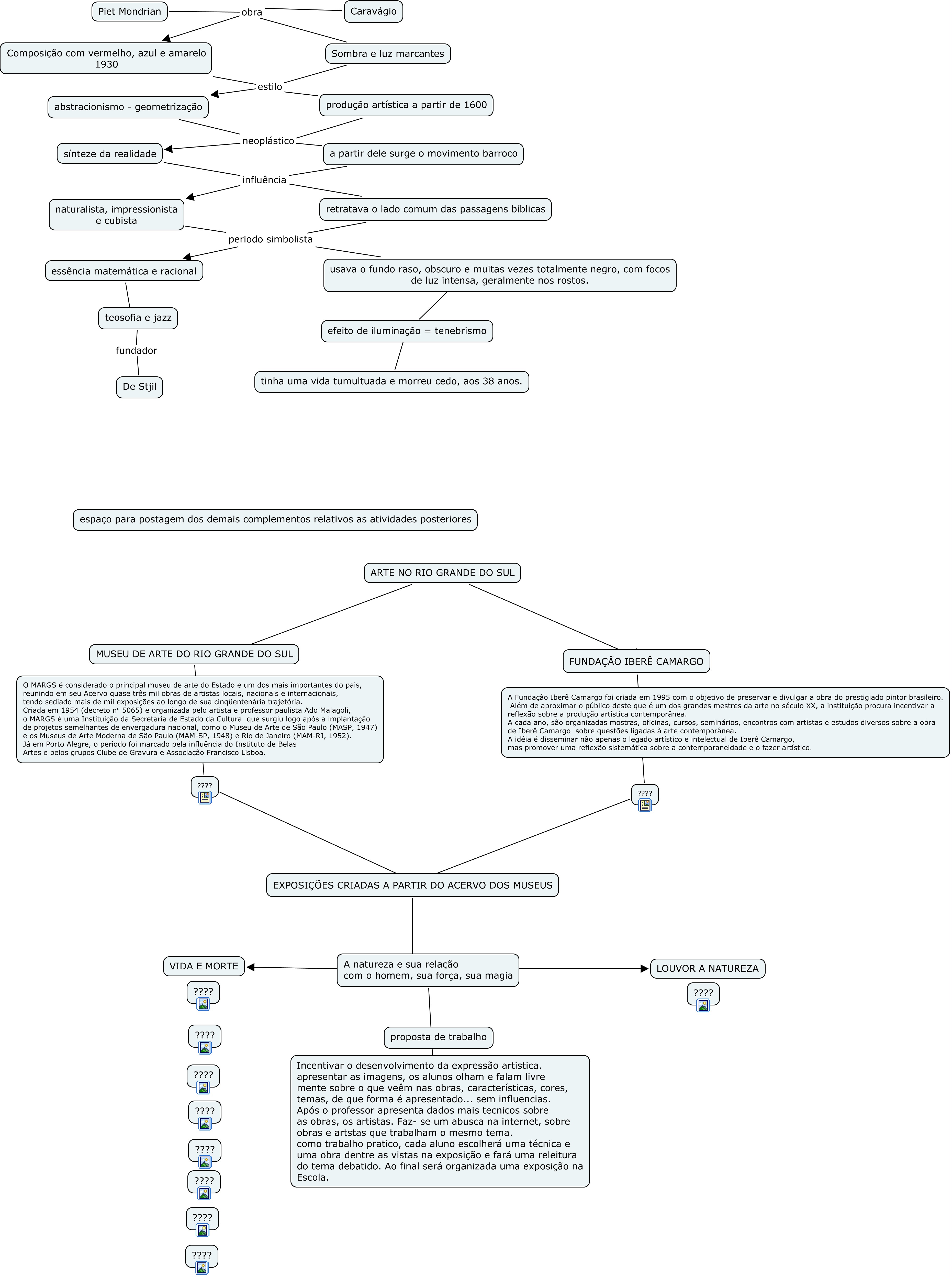
IHMC Public Cmaps

        REGESD-LicenciaturaArtesVisuais -EAD
            Polo Caxias
                Nilva Maria Zulian Fritsch
                MAPAS

                    70 Million.cmap
                    Mapa - Profº-Pesquisador-Curador II_cópia.cmap
                    NILVA_ZULIAN_MAPA 1.cmap
                    Nilva Obj Aprend.cmap
                    Novo_NILVA_ZULIAN_MAPA 2 (CURADOR).jpg
                    Obj. Aprend. Nilva.cmap