WARNING:
JavaScript is turned OFF. None of the links on this concept map will
work until it is reactivated.
If you need help turning JavaScript On, click here.
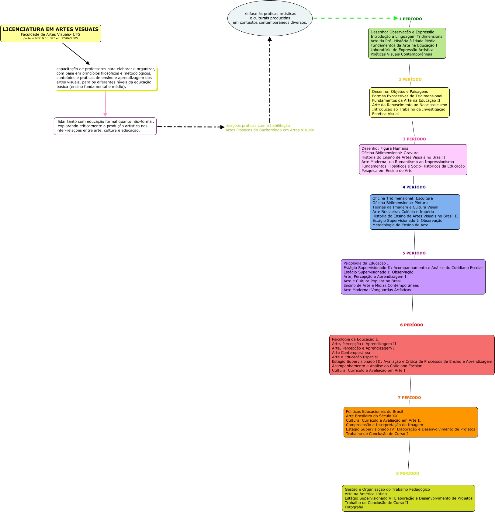
Esse mapa conceitual, produzido no IHMC CmapTools, tem a informação relacionada a: NILVA_ZULIAN_MAPA 1, Políticas Educacionais do Brasil Arte Brasileira do Século XX Cultura, Currículo e Avaliação em Arte II Compreensão e Interpretação de Imagem Estágio Supervisionado IV: Elaboração e Desenvolvimento de Projetos Trabalho de Conclusão de Curso I 8 PERÍODO Gestão e Organização do Trabalho Pedagógico Arte na América Latina Estágio Supervisionado V: Elaboração e Desenvolvimento de Projetos Trabalho de Conclusão de Curso II Fotografia, lidar tanto com educação formal quanto não-formal, explorando criticamente a produção artística nas inter-relações entre arte, cultura e educação. relações práticas com a habilitação Artes Plásticas do Bacharelado em Artes Visuais ênfase às práticas artísticas e culturais produzidas em contextos contemporâneos diversos., Oficina Tridimensional: Escultura Oficina Bidimensional: Pintura Teorias da Imagem e Cultura Visual Arte Brasileira: Colônia e Império História do Ensino de Artes Visuais no Brasil II Estágio Supervisionado I: Observação Metodologia do Ensino de Arte 5 PERÍODO Psicologia da Educação I Estágio Supervisionado II: Acompanhamento e Análise do Cotidiano Escolar Estágio Supervisionado I: Observação Arte, Percepção e Aprendizagem I Arte e Cultura Popular no Brasil Ensino de Arte e Mídias Contemporâneas Arte Moderna: Vanguardas Artísticas, Desenho: Objetos e Paisagens Formas Expressivas do Tridimensional Fundamentos da Arte na Educação II Arte do Renascimento ao Neoclassicismo Introdução ao Trabalho de Investigação Estética Visual 3 PERÍODO Desenho: Figura Humana Oficina Bidimensional: Gravura História do Ensino de Artes Visuais no Brasil I Arte Moderna: do Romantismo ao Impressionismo Fundamentos Filosóficos e Sócio-Históricos da Educação Pesquisa em Ensino de Arte, ênfase às práticas artísticas e culturais produzidas em contextos contemporâneos diversos. 1 PERÍODO Desenho: Observação e Expressão Introdução à Linguagem Tridimensional Arte da Pré- História à Idade Média Fundamentos da Arte na Educação I Laboratório de Expressão Artística Poéticas Visuais Contemporâneas, Psicologia da Educação I Estágio Supervisionado II: Acompanhamento e Análise do Cotidiano Escolar Estágio Supervisionado I: Observação Arte, Percepção e Aprendizagem I Arte e Cultura Popular no Brasil Ensino de Arte e Mídias Contemporâneas Arte Moderna: Vanguardas Artísticas 6 PERÍODO Psicologia da Educação II Arte, Percepção e Aprendizagem II Arte, Percepção e Aprendizagem I Arte Contemporânea Arte e Educação Especial Estágio Supervisionado III: Avaliação e Crítica de Processos de Ensino e Aprendizagem Acompanhamento e Análise do Cotidiano Escolar Cultura, Currículo e Avaliação em Arte I, Psicologia da Educação II Arte, Percepção e Aprendizagem II Arte, Percepção e Aprendizagem I Arte Contemporânea Arte e Educação Especial Estágio Supervisionado III: Avaliação e Crítica de Processos de Ensino e Aprendizagem Acompanhamento e Análise do Cotidiano Escolar Cultura, Currículo e Avaliação em Arte I 7 PERÍODO Políticas Educacionais do Brasil Arte Brasileira do Século XX Cultura, Currículo e Avaliação em Arte II Compreensão e Interpretação de Imagem Estágio Supervisionado IV: Elaboração e Desenvolvimento de Projetos Trabalho de Conclusão de Curso I, Desenho: Figura Humana Oficina Bidimensional: Gravura História do Ensino de Artes Visuais no Brasil I Arte Moderna: do Romantismo ao Impressionismo Fundamentos Filosóficos e Sócio-Históricos da Educação Pesquisa em Ensino de Arte 4 PERÍODO Oficina Tridimensional: Escultura Oficina Bidimensional: Pintura Teorias da Imagem e Cultura Visual Arte Brasileira: Colônia e Império História do Ensino de Artes Visuais no Brasil II Estágio Supervisionado I: Observação Metodologia do Ensino de Arte, Desenho: Observação e Expressão Introdução à Linguagem Tridimensional Arte da Pré- História à Idade Média Fundamentos da Arte na Educação I Laboratório de Expressão Artística Poéticas Visuais Contemporâneas 2 PERÍODO Desenho: Objetos e Paisagens Formas Expressivas do Tridimensional Fundamentos da Arte na Educação II Arte do Renascimento ao Neoclassicismo Introdução ao Trabalho de Investigação Estética Visual, LICENCIATURA EM ARTES VISUAIS Faculdade de Artes Visuais- UFG portaria MEC N.° 1.373 em 22/04/2005 capacitação de professores para elaborar e organizar, com base em princípios filosóficos e metodológicos, conteúdos e práticas de ensino e aprendizagem das artes visuais, para os diferentes níveis da educação básica (ensino fundamental e médio). lidar tanto com educação formal quanto não-formal, explorando criticamente a produção artística nas inter-relações entre arte, cultura e educação.