IHMC Public Cmaps

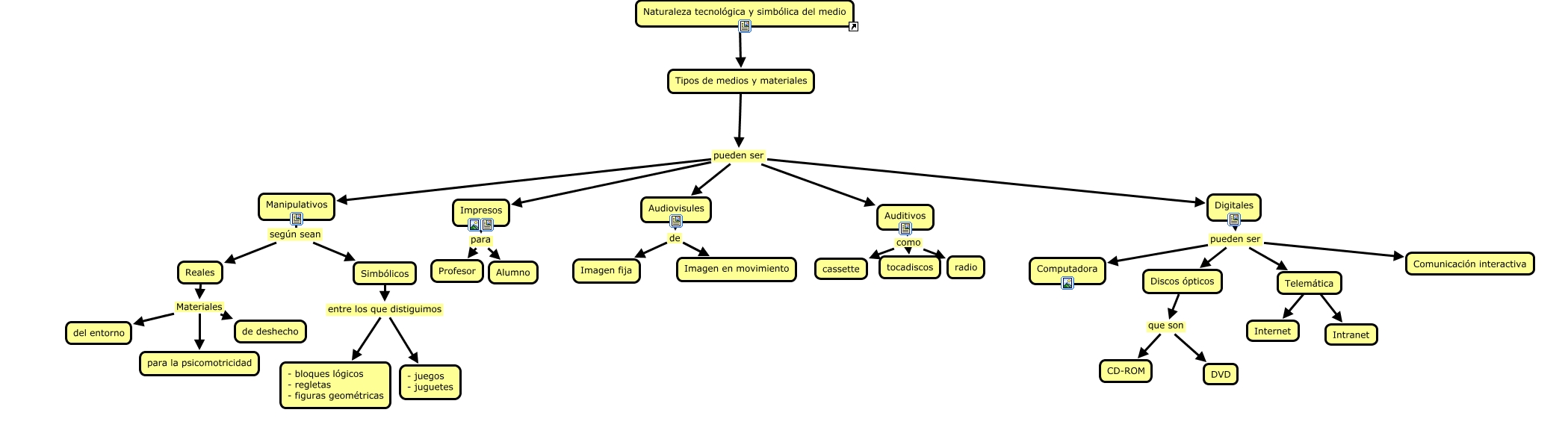
    Tipos de medios y materiales

        Clase de economía, deducción de al curva de demanda.url
        CmapToolsTrademark.gif
        Criterio de clasificación de materiales pedagódicos.cmap
        Criterio de clasificación de materiales pedagódicos.htm
        Libros.jpg
        MODALIDAD SIMBÓLICA DE LOS MEDIOS AUDIO VISUALES.doc
        MODALIDAD SIMBÓLICA DE LOS MEDIOS AUDITIVOS.doc
        MODALIDAD SIMBÓLICA DE LOS MEDIOS DIGITALES.doc
        MODALIDAD SIMBÓLICA DE LOS MEDIOS DIGITALES.pdf
        MODALIDAD SIMBÓLICA DE LOS MEDIOS IMPRESOS.pdf
        MODALIDAD SIMBÓLICA DE LOS MEDIOS IMPRESOS.doc
        MODALIDAD SIMBÓLICA DE LOS MEDIOS MANIPULATIVOS.doc
        Notebooks.jpg
        Notebooks en el aula.url
        Objetos manipulables en clase de matemática.url
        Tipos de medios y materiales.jpg
        Tipos de medios y materiales.cmap
        Tipos de medios y materiales.htm