WARNING:
JavaScript is turned OFF. None of the links on this concept map will
work until it is reactivated.
If you need help turning JavaScript On, click here.
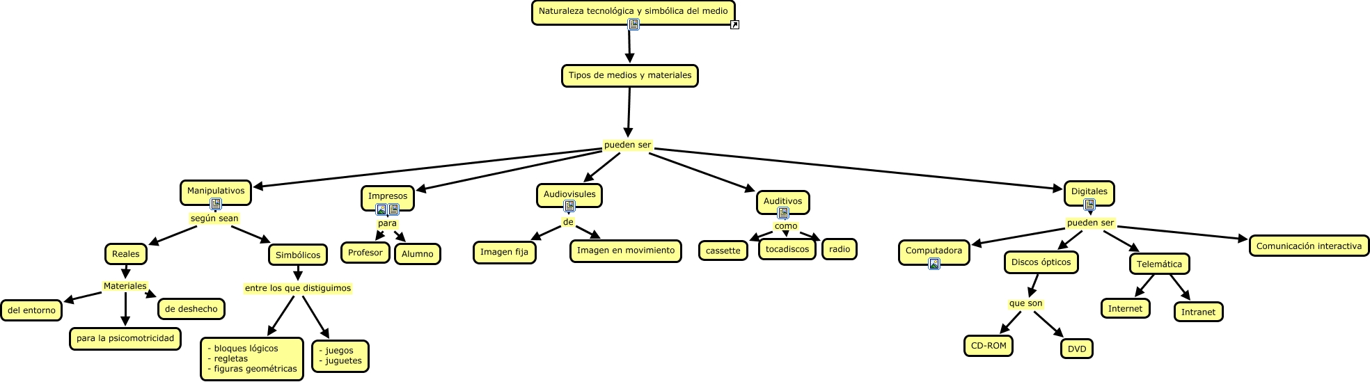
Este Cmap, tiene información relacionada con: Tipos de medios y materiales, Telemática ???? Internet, Simbólicos entre los que distiguimos - juegos - juguetes, Digitales pueden ser Computadora, Telemática ???? Intranet, Tipos de medios y materiales pueden ser Impresos, Tipos de medios y materiales pueden ser Digitales, Discos ópticos que son DVD, Discos ópticos que son CD-ROM, Auditivos como cassette, Manipulativos según sean Simbólicos, Audiovisules de Imagen fija, Impresos para Alumno, Tipos de medios y materiales pueden ser Auditivos, Auditivos como tocadiscos, Audiovisules de Imagen en movimiento, Simbólicos entre los que distiguimos - bloques lógicos - regletas - figuras geométricas, Digitales pueden ser Telemática, Manipulativos según sean Reales, Digitales pueden ser Discos ópticos, Naturaleza tecnológica y simbólica del medio ???? Tipos de medios y materiales